详情

基于网络评论分析的广西5A级旅游景区服务质量提升研究

申报人:骆秋婷 申报日期:2025-01-02

基本情况

2025年批次
基于网络评论分析的广西5A级旅游景区服务质量提升研究 学生申报
创新训练项目
管理学
旅游管理类
学生来源于教师科研项目选题
一年期
随着旅游业的快速发展,旅游景区的服务质量成为影响游客满意度和景区竞争力的关键因素。广西作为我国的旅游大省,拥有丰富的自然和人文旅游资源,其 5A 级旅游景区更是吸引了大量国内外游客。然而,在旅游市场竞争日益激烈的背景下,如何提升景区服务质量,满足游客日益多样化的需求,成为广西旅游业发展面临的重要问题。 网络评论作为游客反馈的重要渠道,蕴含着丰富的关于景区服务质量的信息。通过对网络评论的分析,可以深入了解游客的需求和期望,发现景区服务存在的问题和不足,从而为景区服务质量的提升提供针对性的建议和措施。因此,本项目旨在运用网络评论分析方法,对广西 5A 级旅游景区的服务质量进行研究,为广西旅游业的可持续发展提供有益的参考,以及推动广西向世界级旅游目的地迈进。
桂林理工大学旅游与风景园林学院智慧酒店教研室专任教师,副教授、硕士生导师、博士。科研方面,一直致力于民族旅游、乡村旅游、民宿旅游、智慧酒店等方面研究工作。近年主持完成2016年国家社科青年基金项目1项《南岭走廊民族特色村寨旅游扶贫效果评估研究(16CMZ021)》(良好结题),主持完成2016年广西教育厅项目1项《桂北少数民族特色主题民宿与乡村旅游转型升级研究(KY2016YB174)》,主持完成2015年广西创新计划财政补助项目1项《龙胜县生态茶园建设示范(2015CXJHC001)》,主持完成广西旅游产业研究院开放课题3项,《乡村振兴战略下南岭走廊侗族技艺产业化与乡村旅游富民研究(GXTA201703)》、《桂林市民宿业发展报告(LYCY2020-04)》、《常态化疫情防控下桂林旅游民宿发展的新问题、新机遇与新方向(LYCU2022-01》),主持起草制定《桂林市旅游民宿服务质量等级划分与评定》(试行),重点参与国家社科基金项目2项,国家自然科学基金项目1项。主持校级教改课题1项《民族地区旅游管理类专业双语课程教学改革与实践研究—以桂林理工大学为例”(2018B22)》。出版专著一部,参与编写中英文专著1部,国家级规划教材1部。以第一/通讯作者公开发表论文40篇,其中CSSCI/中文核心期刊8篇。科研成果获得广西社科成果奖三等奖1项,1篇政策咨询报告获国家教育部采纳,1篇(排名第三)政策咨询报告获得国家民族事务委员会采纳。
指导教师科研、实践经验丰富,长期在广西区内外开展民宿研究,可为本项目提供长期且实际的指导。指导老师对本项目的确立和发展提供了大量文献资料,研究基础、研究内容、研究方法及其预期成果均具有一定的科学性、可行性。 
校级

项目成员

序号 学生 所属学院 专业 年级 项目中的分工 成员类型
骆秋婷 旅游与风景园林学院 酒店管理 2022 整体规划构建及财务预算分析
欧金玲 旅游与风景园林学院 酒店管理 2022 数据采集与分析
徐登煜 旅游与风景园林学院 酒店管理 2024 文献资料查找、资料收集
韦宏宇 旅游与风景园林学院 酒店管理 2024 资料收集与汇总分析

指导教师

序号 教师姓名 所属学院 是否企业导师 教师类型
侯玉霞 国际教育学院

立项依据

随着国内旅游市场的逐步恢复与快速发展,文化旅游产业迎来了新的发展契机。《“十四五”旅游业发展规划》中明确指出,要推动旅游业高质量发展,着力提升旅游景区服务质量,增强游客体验与满意度。这一政策导向为广西5A级景区的提质升级提供了有力的政策支撑和发展框架。因此,如何通过科学有效的途径了解游客的真实感知,针对性地优化服务质量,进一步提升景区核心竞争力,成为当前广西旅游业发展的重要课题。广西拥有桂林漓江、南宁青秀山等多个5A级景区。这些景区对广西建设世界级旅游目的地意义重大,如桂林漓江是广西旅游标志,其作为高品质代表提升广西知名度,吸引全球游客;又如南宁青秀山拉动区域经济带动周边产业,创造收入与就业等。近年来,广西积极响应国家政策,提出打造世界级旅游目的地的发展目标,力求以高品质的旅游服务吸引更多国内外游客。在此过程中,5A级旅游景区作为广西旅游发展的核心支撑,不仅代表了区域旅游资源的最高品质,也在促进地方经济、文化传承与对外形象展示等方面发挥着引领作用。
如今互联网的快速普及与发展,网络评论逐渐成为游客表达旅游体验、反馈服务质量的重要渠道,也为旅游景区评估自身服务水平、洞察游客需求提供了宝贵的数据来源。游客的评价不仅反映了他们的实际感知与体验,还对其他潜在游客的旅游决策产生深远影响。因此,基于网络评论的分析,能够全面揭示游客对旅游景区服务质量的满意度与期待,成为当前旅游景区服务质量提升的重要研究途径。本研究以广西5A级旅游景区为研究对象,通过对网络评论数据的深入挖掘和分析,系统评估景区服务质量现状,揭示游客需求与问题所在,剖析服务质量提升的深层机制,最终提出具有针对性、可操作性的提升策略,旨在增强广西旅游竞争力,为广西5A级景区的高质量发展提供理论支持与实践参考,助力广西打造世界级旅游目的地,提升其在国内外旅游市场的品牌影响力与竞争力。
1.相关文献分析及理论研究
通过对相关文献的分析和理论研究,可以看出网络评论分析在旅游景区服务质量提升中具有重要的应用价值。广西5A级旅游景区应重视网络评论,加强对游客反馈的收集和分析,不断改进服务质量,提升游客满意度。同时,结合顾客满意度理论、服务质量差距模型和可持续发展理论,为广西5A级旅游景区服务质量的提升提供更加科学、有效的建议。
2.广西5A级旅游景区概况与研究设计
根据网络数据信息搜集广西5A级旅游景区历史发展、分布地点、景区特色、游客接待与经济贡献等概况,并系统地梳理广西5A级旅游景区服务质量概况,包括网络评论的广西5A级旅游景区服务质量整体情况。结合实际情况,基于理论框架收集网络上广西5A级旅游景区服务质量评价数据,统计并整理游客满意度相关数据,分析广西5A级旅游景区服务质量提升的关键所在,针对广西5A级旅游景区服务质量现状存在的问题进行思考,并提出相关的建议,以确保本研究的可行性。
3.广西5A级旅游景区服务质量现状分析
整理搜集到的网络评价,识别出广西5A级旅游景区服务质量具体现状主要表现在优势方面和不足方面两大方面。首先,优势有基础设施不断完善、文化内涵挖掘与展示不断深入、智慧化旅游服务发展情况良好、员工服务意识与水平逐步提高等。不足有服务质量参差不齐、高峰期应对能力不足、个性化服务有待加强、旅游商品质量与特色不足、投诉处理机制不够高效等。
4.广西5A级旅游景区服务质量存在问题
根据广西5A级旅游景区服务质量现状分析,了解到广西5A级旅游景区服务质量存在景区设施维护不及时、标识系统不完善、旺季缺乏容量管理,容易造成安全隐患与游览不便;部分员工服务意识淡薄、专业素养不足;产品项目存在同质化;商业环境混乱,物价高、有宰客现象;购物环境不佳等问题。
5.广西5A级旅游景区服务质量提升对策与建议
基于网络评论,针对广西5A级旅游景区服务质量存在问题分析,应加强景区设施与管理优化,包括加强设施维护、完善标识系统;提升旅游服务人员素质,包括强化员工服务意识培训、提升专业素养;创新旅游产品与项目,包括打造特色旅游产品,加强项目安全管理;改善景区商业环境,包括合理规范物价,优化购物环境等。
1.国外研究进展
(1)国外旅游景区研究现状
在旅游景区的概念方面,世界旅游组织将旅游景区定义为“可以供人们游玩、消遣的地方,包括自然景观、人造景观等,并且有明确的边界和专门的管理”。英国学者 John Swarbrooke (2001)所言“景区是旅游业中非常复杂的部分,几乎还没有专门的关于景区的书籍,对景区的概念也没有普遍认可的界定”[1]。
(2)国外旅游服务质量研究现状
在旅游服务质量概念方面,Voget Christine 等人(1995)从企业管理层、服务提供者和顾客三个角度对旅游服务质量进行了综合评价,认为不同评价主体对旅游服务质量有不同的认知和评价准则[2]。格罗鲁斯(2009)则强调从游客视角出发评价旅游服务质量的重要性,认为游客的感知和认知是评价旅游服务质量的关键[3]。
在旅游服务质量提升方面,Fuentes 评估了乡村旅游和住宿业的服务质量,了解了旅游业的服务质量水平,并提出了旅游业管理和发展的建议[4]。在 2010 年,Pérezmoreno 等人对于环境质量、服务质量和企业可及性等因素,提议出进一步提升西班牙著名景观景点的服务质量[5]。
2.国内研究进展
(1)国内旅游景区研究现状
杨桂华、陈海鹰(2015)等认为,旅游景区是通过提供相应的旅游设施和服务,满足旅游旅游者观光游览、休闲娱乐、文化教育等旅游需求的旅游管理地域综合体,也是承载着资源环境保护、地方经济和文化发展等重要功能的开发区域。
(2)国内旅游服务质量研究现状
服务质量在学术界普遍接受的定义为:服务质量应该是实际服务水平与预期服务之间的比较,游客是服务质量的感知者和判断者,应该更多地从游客主观感知角度来定义服务质量,衡量服务质量水平[6]。国内学者从游客感知角度出发,发现服务质量是游客比较其期望和实际的结果,两者之间的差距决定了服务质量的高低。学者苏勤在 2004 年的研究中认为,游客的旅游动机和体验的感知是会对一个旅游景区的服务质量产生影响。2009 年,王天佑在 2009 年的研究中认为,游客与各大旅游企业之间的联络和来往是很有必要的,游客在体验服务项目时与服务者产生交流的过程中一定程度的影响旅游服务质量,对于游客,旅游服务质量的定义也不仅仅是指物质方面的质量,还涉及精神层面的交互沟通[7]。
(3)国内在服务质量提升方面
在 2011 年,黄丹认为,提高服务质量应该通过提高员工素质和培育旅游企业文化来实现。潘渊、严国强、卢波、刘宏伟等人在 2013 年从理论和实证方面对景区标准化建设内容、管理模式和评价机制方面进行分析和研究,认为只有将服务的模式变成标准化才能提高旅游服务质量。尹立军等在 2016 年提出,要创新和发展新的旅游融资机制、智慧旅游的建设、厕所革命的改造与旅游通道的建设,可提高旅游服务质量,应将重视旅游的公共服务体系的建设。吴文佳通过实证研究表示,必须积极推动旅游产业发展转型,增加多种途径感知游客需求,提高对游客需求的理解能力,使游客的满意度不断提高,以达到提高旅游服务质量的目的[8]。
3.研究述评
通过梳理国内外文献发现,国内外学者对旅游景区和旅游服务质量方面的研究较为丰富,不少学者从游客满意度的角度研究影响旅游景区服务质量的机制,还有学者从游客角度研究游客对旅游服务质量的评价。以上研究都对研究旅游景区服务质量提供有益的参考,有助于理解游客对景区服务质量提升的感知。
本文将网络文本评论和扎根理论结合起来应用到研究广西5A级景区旅游服务质量当中,本文以提升景区旅游服务质量为重点,拓宽了广西5A级旅游景区的研究方向,这也能为广西5A级旅游景区的发展提供参考,为广西旅游业的可持续发展提供有益的参考。
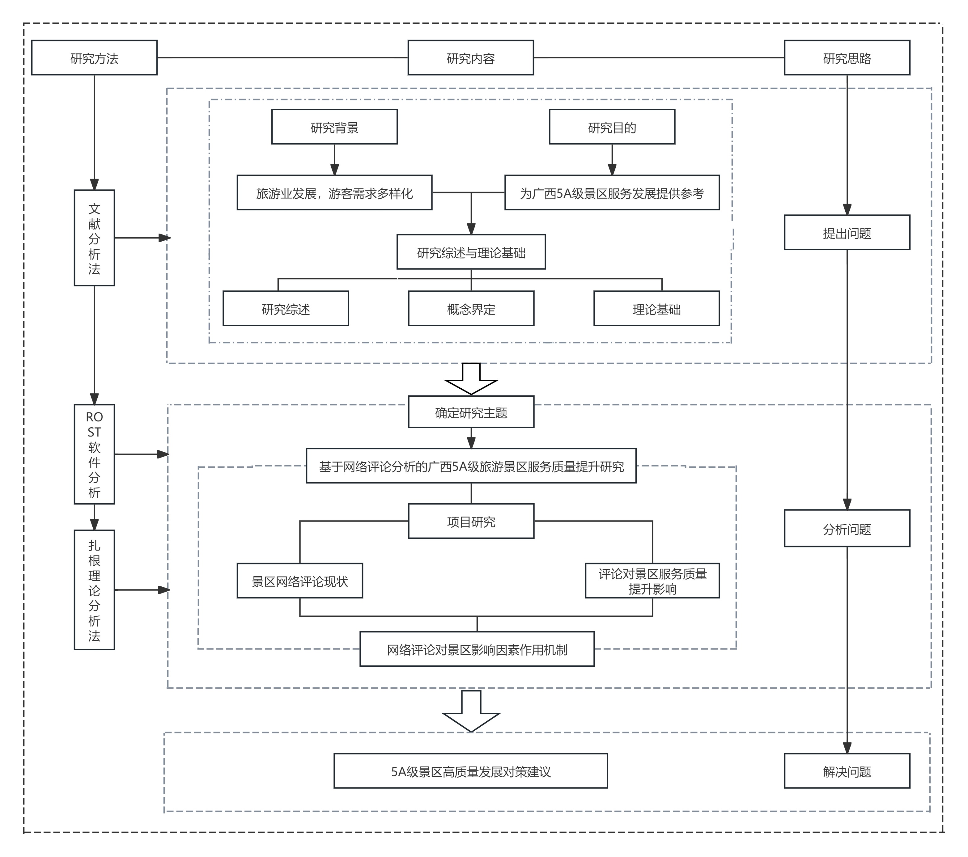
1.技术路线
summernote-img
图1技术路线图
2.拟解决问题
(1)对广西5A级景区服务质量提出对策建议的问题
(2)通过网络文本了解广西5A级景区存在的优势与不足的问题
3.预期成果
(1)完成分析报告一篇
(2)根据项目成果形成论文一篇
第一阶段(2025.01——2025.04):前期准备阶段——组建课题团队,确定研究方向及课题;以知网CSSCI、北大核心为主,围绕广西世界级旅游目的地,5A级景区建设与发展,景区服务质量提升,几个关键词寻找相关文献和理论。分析项目,申请立项,撰写立项申请。
第二阶段(2025.04——2025.08):中期实施阶段——选择来自大众点评,携程的全国5A级景区的网络评价进行分析;收集国内外研究和发展动态,获取宏观上有关5A级景区,景区服务质量提升的方法与路径的文章;研究综述,针对上述找到的文章,提取共性,得到相关结论与理论,对景区提出建议。
第三阶段(2025.08——2026.01):后期结题阶段——2024年8-11月汇总整理调研日志,形成完整报告,完成初稿;再次召开小组会议,内部商讨,交换意见;整理课题相关资料,进行总结;12月完成结果分析并撰写定稿论文,申报准备评审,2025年1月提交结题。
(1)本项目指导老师侯玉霞曾撰写《民族村寨乡村民宿空间重构与影响机制研究——以广西龙脊平安壮寨为例》、《乡村民宿旅游导向下民族村寨“三生空间”的演变与重构》、《阳朔县精品民宿空间分布特征及驱动力分析》、利益相关者理论视角下广西民宿业发展形势及对策机制研究》等多篇与本项目有关的论文,主持完成广西旅游产业研究院开放课题《桂林市民宿业发展报告(LYCY2020-04)》、《常态化疫情防控下桂林旅游民宿发展的新问题、新机遇与新方向(LYCU2022-01》,主持起草制定《桂林市旅游民宿服务质量等级划分与评定》(试行),在民宿旅游方面颇有建树,经验丰富。
(2)本项目团队有较好的研究基础,研究团队为旅游管理类专业本科生,较为熟练的掌握了旅游管理的相关基础知识。
(3)在2023年完成研究旅游民宿经营者创业动机,完成了2023年大学生创新创业国家级立项。

(1)已具备条件
①技术条件:丰富的互联网资源、信息获取方式为本课题研究提供技术支持。
②组织条件:本课题研究的指导老师,从事多年旅游管理教学,负责或参与过国家级、省级、厅级相关研究,还担任本学院的研究生导师,具有丰富的教改研究理论知识与实践经验,这使得本研究的顺利开展与实施具有坚强的组织保障。
③专业条件:本项目成员都是酒店管理专业的学生,所有成员都学习过酒店管理的部分专业知识,具备一定的理论基础。
(2)尚缺少的条件
①在文献搜索时,不能确保准确有效的搜索和提取所需要的文献内容,可能会花费大量的时间和精力,造成研究进度缓慢。
②本研究涉及到信息收集归纳整理,但是成员经验不足,无法有条不紊的进行资料整理。
③本研究涉及实地调研,部分成员缺少实地调研经验。
(3)相关对策与解决方法
①定期组织会议,为成员解决疑惑,梳理研究思路并为已完成的进程进行检查修改。
②指导老师沟通交流,确保所做的工作是有用功。或是大创的学长学姐讨教一下,传授一下经验。
③利用网上有关本项目知识,细致查阅与本项目有关的具体内容或文献,做到仔细精确,加快研究进度。

经费预算

开支科目 预算经费(元) 主要用途 阶段下达经费计划(元)
前半阶段 后半阶段
预算经费总额 2200.00 1100.00 1100.00
1. 业务费 2000.00 1000.00 1000.00
(1)计算、分析、测试费 200.00 数据收集 100.00 100.00
(2)能源动力费 0.00 0.00 0.00
(3)会议、差旅费 1400.00 出行住宿 700.00 700.00
(4)文献检索费 400.00 资料查询 200.00 200.00
(5)论文出版费 0.00 0.00 0.00
2. 仪器设备购置费 0.00 0.00 0.00
3. 实验装置试制费 0.00 0.00 0.00
4. 材料费 200.00 资料打印 100.00 100.00
结束