详情

探索双龄共养新路径 :养老与托育服务 的融合创新研究

申报人:何心怡 申报日期:2025-01-03

基本情况

2025年批次
探索双龄共养新路径 :养老与托育服务 的融合创新研究 学生申报
创新训练项目
法学
社会学类
学生来源于教师科研项目选题
一年期
科学谋划“十四五”养老托育服务体系,统筹推进城乡养老托育发展是“十四五”规划重点任务。旨在探索养老与托育服务融合创新的双龄共养新模式。结合广西区内社区典型案例,深入调研社区居民在养老托育方面的压力及需求,剖析广西区内相关服务融合现状与挑战。运用实地调研、案例分析、深度访谈等方法,为推动社区嵌入式养老托育融合服务发展提供决策参考,促进社会发展成果惠及“一老一小”群体。
1.参加第十九届“挑战杯”全国大学生课外学术科技作品竞赛;
2.参加 2024 年广西大学生创新创业训练计划获得区级立项;
3.参加第十四届“挑战杯”中国大学生创业计划竞赛;
4.参加中国国际大学生创新大赛(2024年);

主持广西哲学社会科学规划课题和广西中青年教师基础能力提升项目。
1.技术指导:包括申报书的撰写、资料调研、报告撰写、论文撰写及投稿等方面;
2.资源链接提供:提供实地调研案例,帮助获取第一手资料
3.监管经费运用:经费的发放与使用 
区级

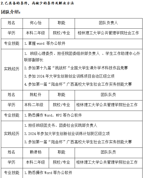
项目成员

序号 学生 所属学院 专业 年级 项目中的分工 成员类型
何心怡 公共管理学院 社会工作 2023 整合统筹、资料整合
吴敏 公共管理学院 行政管理 2024 创新性分析、人员对接
赖津杨 公共管理学院 社会工作 2023 经费预算、资料记录整理与分析
程诺 公共管理学院 社会工作 2023 查阅资料、问卷设计
陈虹伶 公共管理学院 社会工作 2023 国内外研究分析、访谈提纲设计

指导教师

序号 教师姓名 所属学院 是否企业导师 教师类型
田钰燕 公共管理学院

立项依据

(一)研究目的
       当前我国已加速进入老龄化社会,人口生育率降低、家庭规模缩小,传统养老与托育模式面临困境。《“十四五”国家老龄事业发展和养老服务体系规划》强调要积极应对人口老龄化,创新服务模式,强化养老服务保障及《“十四五”积极应对人口老龄化工程和托育建设实施方案》明确以“一老一小”为重点完善人口服务体系,扩大有效供给,提升服务质量。在此政策背景下,本研究旨在探索养老与托育服务融合创新的双龄共养新模式。
       本项目结合国家鼓励探索创新养老托育服务模式的政策,以社区嵌入式服务为依托,通过调研社区居民对养老与托育的压力及老年人、幼儿及社区家庭的综合需求及广西区内养老托育服务融合发展现状及面临的挑战,探索养老托育融合服务新路径,结合调研典型案例分析与社区居民进行深度访谈的结果,从而提出有针对性的推动社区嵌入式养老托育融合服务发展的相关对策建议,以积极响应国家政策号召,为化解社区家庭成员精力分配问题,促进社会发展成果更多惠及“一老一小”群体,保障“一老一小”事业的健康发展提供相关借鉴意义。 
(二)研究内容
1.养老托育服务“融合”界定
       养老托育服务融合是指将养老服务与托育服务有机整合,打破两者以往的独立运作模式,寻求时空、心灵、资源平衡点,实现资源、设施、服务内容共享,同时满足老年人、幼儿及家庭的综合需求。于时空维度而言,打造一站式场所,让家庭接送省时省力;心灵层面,构建代际互动场景,滋养老少情感;资源整合上,医护、师资力量统筹调配,避免重复投入;设施共享上,将社区活动中心、食堂等合理改造,老少皆可用;服务内容更是关键,助餐、文娱等全方位覆盖,贴合老年人康养诉求与幼儿成长所需,让家庭卸下重担,为老小营造温馨共融的生活小天地。
2.养老托育服务融合需求研究
       社会变迁,家庭结构生变,养老托育难题凸显。老人期盼拓展社交、慰藉心灵;幼儿需安全环境,促进身心发展;双职工家庭忙于工作,精力分配困难,渴求外部助力。厘清三方需求,是破解养老托育困局的关键起始。(1)老年人需求:老年人退休后,日常生活中社交圈变窄。由于家庭重心往往向幼儿倾斜,而忽略了他们的情感需求,他们希望通过与外界寻求紧密联系,在日常交往中获得情感慰藉,排解孤独感,积极融入社会生活。(2)幼儿需求:幼儿处于身心快速发展阶段,除了基本的生活照料需求外,对认知拓展、社交互动及情感关怀有着强烈渴望,需要安全且富有启发性的成长环境,以促进其身体机能与心智水平的全面提升。(3)家庭需求:现代家庭结构的变迁使得家庭在照顾老年人与幼儿时面临诸多挑战,双职工家庭往往分身乏术,急需外部专业服务的支持,以实现家庭与职业生活的平衡,确保老年人安享晚年的同时助力幼儿健康成长。
3.养老托育服务融合发展现状研究
       在人口结构变化的当下,养老托育服务意义凸显。然而,国内此项服务融合尚处初步探索,广西尤甚,既缺案例,大众观念难转,资源整合也困难重重,亟待破局。
     (1)处于初步探索阶段,典型案例缺乏,可供参考经验不足。我国一些发达城市地区开展了试点工作,但在广西少有典型案例。当前养老与托育二者服务仍多数停留在独立运作当中,面向老年人与面向幼儿的服务是独立进行的,未能得到有效融合。(2)观念差异的挑战。社会大众对于养老托育服务融合的概念还不够了解和接受。大多数人认为,老年人与幼儿需求截然不同,将二者置于同一空间可能会互相干扰,影响服务的质量。并且一些年轻人考虑到老年人的陋习影响到幼儿的成长,故而会不放心将自己的子女让服务机构照顾。同时大众观念认为,老年人与幼儿是两个同时需要被照顾的群体,担心服务质量难以得到保障。(3)资源整合难度大。在硬件设施方面,养老机构与托育机构在建筑设计标准、空间布局等方面存在较大差异,难以简单融合;在人力资源方面,养老服务与托育服务对专业人员的要求也各有侧重点,整合起来存在难度。
4.养老托育服务融合路径探索研究
       本研究聚焦于广西壮族自治区内各城市社区嵌入式服务,并以区内各个城市社区典型案例作为研究依托,广西在此方面尚处起步阶段,面临诸多难题。不过,已有积极探索方向,目前在桂林市、南宁市已发现典型案例社区。
       主要在以下四个方面:(1)物理空间(地理位置)融合。在社区内部空间进行合理规划,将养老设施和托育设施集中布局或相邻布局。借鉴杭州市半山街道将“阳光老人家”、“婴幼儿驿站”一老一小两个社区活动场所互相融合、有机统一,通过打破养老与托育服务点距离,满足家庭时空需求,实现家庭完成老人与小孩同步接送,节省家庭交通时间,化解社区家庭成员精力分配问题。(2)拉近心理空间,增进代际交流。组织专门的代际交流活动,如共同举办节日庆祝活动。在重阳节时,可以让幼儿为老人表演节目、送上亲手制作的小礼物,老人则可以给幼儿讲述重阳节的传统意义;在儿童节时,老人可以和幼儿一起参与游戏。通过这种互动活动,增进老人与幼儿之间的情感联系,同时也有利于幼儿尊重老人等优良品德的养成和老人积极乐观心态的保持,构造社区其乐融融的美好景象。(3)服务项目整合。助餐服务方面,在就餐时间同时为老年人与幼儿提供送餐上门、陪餐及用餐协助,共同满足老年人与幼儿基本饮食需求;在医疗保健服务方面,整合医护资源,为老年人和幼儿提供全面的医疗保健服务。安排专业的医护人员定期为老人进行血压、血糖等健康检查,同时也为幼儿提供日常身高、体重测量,预防接种等健康检查;在文化教育服务方面,设立适合老年人和幼儿的文化教育课程。对于老年人来说,可以开展书法、绘画、传统文化讲座等课程;对于幼儿来说,可以开展简单的手工制作课程、儿歌朗诵课程等。并且鼓励老人和幼儿共同参与部分课程,如在手工制作课程中,老人可以指导幼儿进行一些简单的剪纸操作,实现知识传承和代际互动。(4)共享公共空间。社区公共空间,如图书室、花园等,可供老年人与幼儿共同使用。在公共空间内设置适合不同年龄段的设施与活动区域,如老年人健身区与幼儿游乐区相邻,方便老人在锻炼之余照看幼儿,促进代际间自然交流与互动。
5.对策与建议
       养老托育服务融合是应对社会新需求的关键所在。当下,它面临方向不明、认知不足、人才短缺、空间利用欠佳等难题。为此,需从政策、认知、人才、空间四方面发力,逐一破解,推动养老托育协同迈向新高度。(1)加强政策引导与支持。政府应出台专门政策,明确养老托育服务融合的发展方向与规范标准,设立专项扶持资金,鼓励社会力量参与融合服务建设,对积极探索创新的机构给予税收优惠、场地租赁补贴等政策优惠。(2)提升社会认知与观念转变。通过社区宣传、媒体报道等多种渠道,广泛宣传养老托育服务融合的理念与优势,消除大众疑虑。举办融合服务体验活动,让民众亲身感受其便利性与积极意义,逐步改变社会观念。(3)强化专业人才培养与队伍建设。一是专业人员培训与共享。对养老服务专业人员和托育服务专业人员进行交叉培训。例如,让养老护理人员学习一些幼儿心理和简单护理知识,托育服务人员学习老年护理基础知识。通过这种培训,使他们能够在养老托育融合服务中有更多的岗位适应性;二是志愿者队伍建设。建立志愿者招募和管理体系,吸引更多的志愿者参与养老托育服务融合工作。例如,鼓励大学生志愿者利用课余时间到养老托育融合机构,参与陪伴老人、辅导幼儿学习等活动。对志愿者进行统一的培训和管理,根据他们的特长和服务时间进行合理安排。(4)加强资源链接精度,推进闲置空间利用。进行设施设备配置与改造。在闲置幼儿园改造为双龄共养场所时,要根据老年人和幼儿的不同需求进行设施设备的重新配置。如为老年人设置舒适的休息座椅、无障碍通道等,为幼儿保留游乐设施的同时增加一些适合老年人观看和休息的区域。在养老机构内设置托育功能区时,要确保设施设备符合幼儿安全标准,如安全防护栏、环保的装修材料等。 
(三)国、内外研究现状和发展动态
1.国内研究现状和发展动态
       (1) 背景研究
     《“十四五”积极应对人口老龄化工程和托育建设实施方案》明确指出为推进实施积极应对人口老龄化国家战略,要以“一老一小”为重点完善人口服务体系,扩大养老托育服务有效供给,提升服务质量,完善服务体系,不断满足人民日益增长的美好生活需要。顾严(2024)指出,当前,我国经济已由高速增长阶段转向高质量发展阶段。“一老一小”政策作为治国理政的重要方面,应立足高质量发展阶段这个新的起点来进行谋划。在新的发展阶段,经济社会发展呈现出新的形态,需要准确认识、主动适应、积极引领。高质量发展阶段意味着“一老一小”政策从“有没有”转向“好不好”,与此同时,发展不平衡不充分问题也成为制约满足人民美好生活需要的主要矛盾。这就要求“一老一小”政策将立足点转到提高质量和效益上来,从规范化、标准化升级为个性化、多样化,从集中力量补齐短板弱项转变为更加注重提高生活品质,更好统筹事业发展质的有效提升和量的合理增长。
       (2) 社区嵌入式养老与托育服务融合发展研究
       国内多地开展养老与托育服务的融合创新,如北京市首家街道级为民服务综合体亮相,构建“一老一小”双龄共养服务模式。温州市瓯海区也通过“1+X”联创模式,成功实践了托育养老一体化服务体系,有利于社区嵌入式养老与托育服务融合发展李磊,丛宏彬(2024)认为社区嵌入式养老与托育服务实现代际融合发展,有利于破除当前养老与托育服务领域的供需结构性矛盾,为实现“双龄共养”时代的幼有所育、老有所养开辟了新路径。“一老一小”以其需求的共融性、行为的关联性、价值的互动性分别为社区嵌入式养老与托育服务实现代际融合发展提供了内在动力、角色转换与目标导向机制。一老一小”作为社会脆弱人群,在服务需求上有着较强的共通性与共融性,主要体现为老幼双方对日常照料、情感慰藉、医疗服务、安全保障与权利维护等方面的共同需求。通过将幼教中心与老年公寓就近设置,形成老幼室外共享空间,并将老年人健身器材与儿童游乐设施一同安置于小区绿化静态场所中,为老幼代际互动创造环境,促进老幼情感交流与行为交融。服务上致力于构建“日常+特色”“物质+精神”老幼融合的多元应用场景,通过整合小区老幼服务阵地,搭建老幼融合服务载体,形成“一中心多站点”的养老与托育服务网络体系。丁赛姮(2024)以“一老一小”社区综合体这一集中式社区服务供给载体为研究对象,分析当前形势下养老托育服务供给的价值困境、协同困境和均衡困境,基于社会治理理论融入“多元、参与、共享”三大核心价值理念,对其服务供给模式以及具体运行机制进行系统分析,并结合具体实践案例的剖析,对未来发展模式和运营管理的优化路径提出展望,进而推动养老和托育服务更好地融入社区治理现代化体系中,实现公共服务优质共享。
       (3) 党建保障机制研究
       党建在资源整合方面发挥着重要作用。通过党组织的协调和组织,能够整合政府、社会、市场等多方面的资源,形成养老与托育服务融合创新的合力例如,可以联合医疗机构、康养机构等,为老年人提供医养结合的服务,同时兼顾托育需求,实现资源共享、优势互补。周敏(2024)在农村养老托育新路径的研究认为,在建立健全制度机制上发力,建立县、乡、村、组四级联动机制,形成党政、学校、家庭、社会合力推动的关爱服务闭环。把准“党建+关爱+服务”方向,采取“市场+公益”“物质+服务”模式,创新党支部“活动+服务”方式,为“一老一小”提供助餐、助医、助学、代购、缴费、取件等服务。极大体现了党建的资源整合和强化保障的作用。
       (4) 社区智慧“养老+托育”一体化服务模式研究
       社区智慧“养老+托育”一体化服务是指将养老服务和托育服务在社区层面进行整合,利用智能化技术提升服务质量和效率。谢淞宇,林桂锋,陈影琴,丁鑫惠,欧阳淇等人(2024)的研究聚焦于广州市黄埔区常春藤社区智慧 “养老 + 托育”一体化服务。该研究认为社区智慧 “养老 + 托育”一体化服务模式具有很大的发展潜力,通过整合社区资源,提高养老服务和托育服务的质量和效率,能够满足不同家庭的需求,提高老年人和儿童的生活质量。同时,该模式能够促进居民参与社区治理,通过线上线下相结合的方式,让居民更加方便地了解和参与到养老与托育服务中,增强社区凝聚力。同时,他们也也发现社区智慧 “养老 + 托育”一体化服务模式还存在一些问题,如服务质量参差不齐、资源配置不合理等。因此,需要进一步加强研究,推动该模式的规范化发展。将广州市黄埔区常春藤社区作为典型的社区智慧 “养老 + 托育”一体化服务实践案例,为其他社区提供了借鉴和参考。通过总结和推广常春藤社区的成功经验,不断推动全国范围内社区智慧 “养老 + 托育”一体化服务模式的发展。
2.国外研究现状和发展状态
      (1) 关于老幼共生服务模式的研究
      日本老龄化以及少子化问题带来了经济增长速度放缓、社会保障负担加重、养老托育压力增大等挑战。为了应对这些挑战,日本大力推动老幼共生服务模式发展,探索出了一条养老托育共生的新路径。日本老幼共生服务模式的主要服务内容包括为老年人、儿童提供诸多日间照料、短期入住、托育、医疗保健等。胥兴春和蒋雨竹(2024)发现日本推崇老幼共生服务模式的目的是为了通过老人与儿童的交流和互动,缓解老人孤独感,使老人恢复生命活力,同时培养儿童的同情心。基于此,该模式在保持老幼两个群体享有独立空间的同时,设计了适宜的代际互动来增进双方的交流。这会带来两大好处,一是老人在享受宁静养老生活的同时可以感受幼儿的青春活力,缓解孤独感,改善身心健康状况;二是可以保障在老幼交往中幼儿的安全,使得家长更好接受这种新模式。该模式倡导的代际互动主要有两类:一是日常互动。将代际交流融人进老人和儿童的日常生活中,例如进行每日问候、老人与儿童共同进餐、老人与儿童共同午睡等。二是举办活动。通过各类休闲娱乐活动,使老人和儿童共同参与,例如儿童节等联合活动、棋类及球类休闲活动、园艺活动及其生日会活动等。正如日本学者上村眞生等人(2007)在研究中发现,对于老年人来说,与幼儿交流是一种乐趣,使其内心得到充盈"。能让老年人重拾生命价值。人在老年时,长辈和同辈相继离世,晚辈子孙大多因工作导致联系减少,老年人的生活圈缩减,同时因核心家庭化和少子化的缘故,日本的社会隔代抚养的现象减少,“无所事事”的老人难以体会到生命的温度和价值。而三宅康弘等人(2001)也认为,当老人与幼儿交流时,很多老人都露出了平时看不到的温和笑容,因此来自外界的社会交流关系到老人们的生存价值”。幼儿则展现出对生命的尊重和关怀,竹内幸男(2001)早期的研究中发现,老幼复合型设施里的幼儿群体比幼儿园的幼儿群体呈现出更多的“关怀行动”。幼儿在接触身心存在一定障碍的老人时会主动给老人摘橘子、画画、唱歌,还会表现出帮助老人推轮椅等的照顾行为。总之,在老幼共生服务下,幼儿通过与老人行为、言语的不断接触,对生命表现出更多的尊重,同时学会主动关心、帮助他人,有利于其形成温厚、助人的性格。
      (2) 老年人和儿童青少年代际互助研究
      美国为改善老年人生活质量,促进老年人和儿童青少年共同发展,构建互利共生社区服务型学习生态,曾发展代理祖父母志愿者项目,该项目是借助代际间服务型学习方法,以满足社区需求为导向,利用各类资源实施的一种社区教育和服务活动。1964年,美国约翰逊总统提出了“向贫困宣战”政策,推动发展了一系列通过改善低收入人群社区的居住条件并提供更多获取经济补助的机会来消除贫困的社会福利项目。其中特别针对当时约五百多万贫困老年人群体起草了专门的项目计划,也进一步促成了美国第一个旨在为老年人提供综合服务的联邦法案,1965年美国老年人法案的通过。该法案提议设立多个针对改善老年人生活的社区福利、服务和教育项目,其中包括由经济机会局及老龄管理局合作设立代理祖父母志愿者项目,并在全美各州推广。代理祖父母志愿者项目作为一项由美国联邦政府立法资助的社会福利项目,现隶属于原美国国家与社区服务机构,现更名为美国志愿队的一个分支老年志愿队,设立之初是为了缓解处于贫困生活水平的老年人及已退休人员在经济和心理健康状况方面面临的困难。政府通过提供有偿的工作机会,鼓励有需求的老年人参与照料有特殊需求儿童的社区志愿者活动,一方面参与者能够获得一定数额的报酬以维持基本生活保障,另一方面可以提升处于个体发展中后期的老年人群的社会参与感。吴昊,郭冠群,刘晶波等人(2024)在对美国代际互助的研究中发现,美国通过借助代际互助,进行多方协同合作,建立以社区为依托的服务型学习生态,有效促进了老年人和儿童青少年共同发展。
       综上所述,为实现养老与托育服务的融合主要聚焦于将养老和托育服务在社区内嵌入式融合,为老年人和婴幼儿提供一站式服务,满足家庭对于养老和托育的双重需求;整合社区内外的资源,特别是党建的资源整合和强化保障的作用,共同为老年人和婴幼儿提供服务,满足“一老一小”的个性化需求;完善智慧“一体化”模式,通过智能化设备和系统,实现养老与托育服务在资源共享、服务互通、管理协同等方面实现优化和融合,提高资源利用效率。例如,老年人可以与儿童互动,获得精神慰藉;托育机构可以利用养老机构的设施和服务,提供更完善的托育服务。从国外的相关研究中,我们也不难发现我国老幼共融尚处于我国老幼共融尚处于起步阶段,根据当前少子老龄化的现实背景,未来老幼共融、养老与托育服务融合的趋势会进步增强, 势必需要更多专业的人员为老年人和幼儿这两个群体提供高质量的服务。我国目前对于此类复合型人才的培养比较欠缺,可以借鉴日本的经验来完善我国人才支持体系,通过职前人才培养;融合相关学科,设立养老托育专业;从业人员培训方面来完善我国人才支持体系。美国代理祖父母志愿者项目也为我国发挥社区作用,推动社区教育发展,促进养老托幼一体化服务建设,构建互利共生的服务型学习生态提供了参考借鉴。代际间服务型学习是促进养老托幼一体化服务发展的有效路径,借助代际间服务型学习方法,利用不同年龄群体的优势和需求之间互补的特点,鼓励年长一代和年轻一代发挥各自的优势,在特定的社区服务项目活动中合作互助、相互学习、共同成长,促进了代际间的理解和支持。代际间服务型学习方法的使用一方面在解决了有需求的老年人在经济、生活、身心健康状况等方面面临的问题的同时,也满足儿童青少年在学业、自身发展等方面的需求,促进了年轻一代社会化和年长一代再社会化的进程,替社会和家庭分担部分抚幼养老压力,为推动养老托幼一体化提供了可能和借鉴;另一方面,持续性参与社区群体代际互助项目课程加深了代际间的沟通与理解,有助于反向缓解家庭内部代际冲突。 
(四)创新点与项目特色
1.创新点
     (1)研究视角的创新
       跨代际需求综合考量。本研究突破传统单一关注养老或托育服务的局限,创新性地将老年人、幼儿和双职工家庭三方需求进行综合考量。通过深入分析三方在时空、心灵和资源等多维度的需求,为养老托育服务融合提供了全面且细致的视角,避免了只关注某一群体需求而导致服务片面性的问题;地域针对性研究视角。聚焦广西壮族自治区这一特定地域进行研究。考虑到广西在养老托育服务融合方面尚处于初步探索阶段,且相较于发达城市存在特殊的地域文化、经济和社会结构差异,本研究能够填补广西在该领域研究的空白,为具有相似特征地区的养老托育服务发展提供借鉴。
    (2)研究内容的创新
      服务融合深度剖析。本项目对养老托育服务“融合”进行了全方位、多层次的界定。从时空、心灵、资源等方面详细阐述了融合的内涵,有助于从理论上完善养老托育服务融合的概念体系。融合路径探索多元化。在养老托育服务融合路径探索方面,本研究提出了物理空间融合、拉近心理空间、服务项目整合和共享公共空间四个维度的创新路径。通过聚焦广西本地实际情况,为养老托育服务在社区层面的落地提供了切实可行的操作方法,丰富了服务融合的实践路径。
2.项目特色
    (1)服务理念特色
      代际互动与情感滋养。强调养老托育服务融合中的代际互动,通过设计多样化的代际交流活动,如节日庆祝、手工制作等,促进老年人与幼儿之间的情感联系。这种基于代际情感滋养的服务理念不仅有助于满足老年人和幼儿的情感需求,还能在社区内营造温馨和谐的氛围,传承尊老爱幼的优良传统。家庭整体服务导向。本项目以满足家庭整体需求为导向,关注双职工家庭在养老托育方面面临的困境。通过打造一站式的服务模式,在时空上为家庭提供便利,使家庭成员能够在兼顾工作的同时,确保老年人安享晚年,幼儿健康成长,体现了对现代家庭结构变迁的积极响应和服务创新。
    (2)实践操作特色
      社区嵌入式服务模式。本项目聚焦于广西区内各城市社区嵌入式服务,将养老托育设施有机融入社区环境。此模式充分利用社区的地理优势和资源基础,便于整合社区内的人力、物力和空间资源,实现养老托育服务的就近供给,降低家庭的时间成本和交通成本,提高服务的可及性和便利性。因地制宜的资源整合。在资源整合方面,充分考虑广西本地的实际情况,提出针对硬件设施和人力资源的整合方案。在闲置空间利用上,根据广西当地闲置幼儿园、养老机构的特点进行设施设备的重新配置,使其符合老年人和幼儿的需求;在人才培养方面,结合当地的教育和培训资源,开展专业人员交叉培训和志愿者队伍建设,实现人力资源的优化配置。
     (3)社会效益特色
       社会观念转变推动。本项目通过宣传推广和实践体验活动,能够逐步改变社会大众对养老托育服务融合的观念。引导人们认识到这种融合服务的优势和可行性,为养老托育服务的长期发展营造积极的社会氛围。 
(五)技术路线、拟解决的问题及预期成果
       随着社会的发展,养老与托育服务逐渐成为社会关注的焦点。目前,面向老年人与面向幼儿的服务大多是独立进行的,未能得到有效融合。本研究旨在通过深入探讨和分析,提出养老与托育服务融合的有效策略。从研究背景出发,运用相关理论进行实地调研,并结合政策分析、案例分析、数据分析等方法,探索双龄共养新路径。最终通过政策引导、改变认知观念、加强人才队伍建设等措,解决养老与托育服务独立运作的问题,实现服务融合。

   summernote-img

     拟解决的问题:
      1.了解社区居民对老幼双龄共养模式的接纳程度,及社区居民对对老年人提供的服务与儿童托育相结合的服务模式的选择意愿,推广老幼双龄共养的看护服务模式;
      2.探究社区居民对代际服务的有效衔接的需求程度;
      3.深入解读一老一小建设的人才培养问题的政策,探究专业化人才不足与就业意愿的关系;
      4.加强宣传老幼融合模式,提高社会认知与接纳度;
      5.为针对解决社区养老与托育服务体系融合发展存在的问题与挑战提出建议。
      预期成果:
      1.问卷收集:至少收集300份社区居民对养老托育融合服务需求的问卷;
      2.探索到养老与托育服务融合的创新路径;
      3.完成一份调查报告,修改合格;
      4.完成一篇论文,符合查重要求,并修改合格;
      5.课题团队将专业知识与调查实践相结合,提高成员社会调查研究与资料检索和统计上的相关专业知识,助力社区治理,增加社区参与与社区资源发掘。
    
(六)项目研究进度安排
1.准备阶段(2024年12月﹣2025年1月)
搜集有关“养老托育服务融合”的相关政策,根据已实施的相关建设指引项目研究方向。通过查阅近年来社区嵌入式养老与托育并举的创新模式建设的相关资料以及它们在建设过程中面对挑战和困境的解决方案,并对相关资料、论文进行整合,构成独特论文集,完成前期准备工作,同时完成调研问卷与访谈提纲的设计,确定调研方法。
2.调研阶段(2025年2月﹣2025年5月)
按照所确定的研究方法,对广西各市社区进行走访和调研,通过实地考察社区养老与托育服务融合的现状、调查社区居民对养老与托育服务融合的看法及意愿、查询相关资料等方式,收集全面关于研究课题的实时数据资料。
3.数据分析阶段(2025年5月-2025年6月)
对实时收集的意愿反馈和相关论文资料进行整合和科学分析,对实地调研数据进行统计和分析,得出调研结果,由此得出项目可行性结纶。
4.论文撰写阶段(2025年7月﹣2025年10月)
根据资料,数据库,论文集,走访,调研及考察结果撰写报告和论文。
5.研究报告和论文定型阶段(2025年10月﹣2025年11月)
总结梳理研究成果,完成研究报告和论文整理工作,发表论文。
6.课题验收阶段(2025年12月)
申请课题验收。 

summernote-imgsummernote-imgsummernote-imgsummernote-imgsummernote-imgsummernote-imgsummernote-imgsummernote-img

summernote-imgsummernote-img

(2)软硬设施——优势驱动
        硬件设施:
        A.成员都有各自的电脑设备,方便研读资料和写材料等;
        B.团队拥有足够的讨论空间,方便团队交流后期研究;
        C.学校图书馆及知网等提供文献资料支持,方便资料查找;
        软件设施:
        A.团队指导老师相关科研项目已获得广西哲学社会科学规划项目立项,为本项目  提供相关参考经验;
        B.团队指导老师给予意见与建议,助推项目研究进行;
        C.南宁市青秀区、桂林市秀峰区已有相关实践案例,可供调研;
(1)尚缺少的条件及解决方法
       尚缺少的条件:目前广西壮族自治区内养老托育典型案例相对较少,调研案例缺乏,需耗费时力、人力、物力,发掘更多具体案例供调研分析;
       解决方法:
       A.利用线上资源,如微信公众号、官方网站等实时跟进,发掘更多养老托育融合服务案例;

       B.紧跟网络信息,及时进行线下调研,开展实地考察,实时跟进社区嵌入式养老托育融合服务典型案例。

经费预算

开支科目 预算经费(元) 主要用途 阶段下达经费计划(元)
前半阶段 后半阶段
预算经费总额 1000.00 445.00 555.00
1. 业务费 900.00 调研交通、住宿费 425.00 475.00
(1)计算、分析、测试费 50.00 数据收集分析 25.00 25.00
(2)能源动力费 100.00 相关设备电费 50.00 50.00
(3)会议、差旅费 700.00 实地调研的路费和住宿 300.00 400.00
(4)文献检索费 50.00 查阅相关书籍的借阅,以及书籍购买 50.00 0.00
(5)论文出版费 0.00 0.00 0.00
2. 仪器设备购置费 0.00 0.00 0.00
3. 实验装置试制费 0.00 0.00 0.00
4. 材料费 100.00 材料打印和问卷打印 20.00 80.00
结束