详情

户用光伏在广西农村推广的成效与阻力调查研究

申报人:谭文玲 申报日期:2025-01-04

基本情况

2025年批次
户用光伏在广西农村推广的成效与阻力调查研究 学生申报
创新训练项目
经济学
经济与贸易类
学生来源于教师科研项目选题
一年期
根据国际能源署(IEA)的报告,世界对电力的需求正以多年来最快的速度增长。2021年《国家能源局综合司关于公布整县(市、区)屋顶分布式光伏开发试点名单的通知》(国能综通新能〔2021〕84号)确定了广西的鹿寨县、柳城县、永福县、藤县等22个县级行政区作为试点。本研究对广西农村居民进行调查,通过调查了解户用分布式光伏发电系统的推广成效与阻力。总结经验,发现问题和成因,为分布式光伏在广西的农村的推广提供可行性建议和计划。
在老师指导下完成了对广西和河南两地农村推广户用光伏情况的预调查,完成2万字的研究作品1篇。
2024年9月“华文奖”全国大学生英语阅读能力大赛二等奖
2024年8月第十一届“挑战杯”广西大学生创业计划竞赛获银奖
2024年6月中国国际大学生创新大赛(2024)“数广集团杯”广西赛区银奖
2024年4月全国大学生英语竞赛区级优秀奖
2023年1月广西第三届大学生环保科普大赛创造科普组一等奖
2023年11月北控水务杯第六届中国国际“互联网+”生态环境创新创业大赛铜奖
指导老师作为主要成员完成国家自然科学基金项目 1 项,在研 1项。
1、指导老师在本项目选题领域具有丰富的研究经验。
2、老师具有丰富的指导大创项目经验并指导学生取得了很好的项目成果。近 4 年共指导学生大创项目结题 20 多项,其中国家级 4项,区级 13 项,结题优秀 5 项,良好 7 项。指导学生基于大创立项课题研究发表论文 15 篇。指导教师近两年发表和指导学生发表相关论文 3篇。
3、指导老师对本项目的核心问题论证、研究方案设计、数据可获得性落实、分析方法、研究报告写作和研究论文发表提供全过程督促、管理和质量保证。
校级

项目成员

序号 学生 所属学院 专业 年级 项目中的分工 成员类型
谭文玲 商学院 国际经济与贸易 2023 项目负责人
韦妮鹃 商学院 工商管理类 2024 论文撰写
贾丽鹏 商学院 国际经济与贸易 2023 论文撰写

指导教师

序号 教师姓名 所属学院 是否企业导师 教师类型
周子元 商学院

立项依据

1、提出问题的依据
(1)政策依据
2021年《国家能源局综合司关于公布整县(市、区)屋顶分布式光伏开发试点名单的通知》(国能综通新能〔2021〕84号)确定了广西的鹿寨县、柳城县、永福县、藤县等22个县级行政区作为试点。
(2)现实依据
根据课题组预调查的发现,户用光伏发电在广西农村地区的推广取得了一些成效,但仍面临挑战。具体数据是,在预调查的211个广西农户中,有92户已安装户用分布式光伏,比例为43.6%。相比于预调查的河南农户的56.9%的已安装比例,普及率有明显的差距。
根据预调查,已发现的阻力有:首先,广西的农户大部分收入偏低,支付光伏系统的购买和安装费用存在困难。其次,有相当比例的农户认为办理户用光伏的手续太复杂。第三,一部分农户对光伏系统的认知有限,甚至有错误的负面看法。
2、课题研究的目的
项目的研究目的是总结户用光伏发电在广西农村地区的推广经验,发现存在的问题,寻找原因,最终为下一步的推广工作提出一些建议。
一是现阶段广西农户使用户用光伏的普及率,以及使用体验,意见反馈。
二是各试点地区推进整县屋顶分布式光伏开发的措施和成效。
三是目前属于非用户的广西农村居民对于安装分布式光伏发电系统的意愿。通过调查问卷的形式,我们重点关注了农村居民的家庭背景信息、电力使用情况以及他们对太阳能发电的认知程度。这些基本信息能够帮助我们理解不同人群对于分布式光伏发电的态度差异。例如,家庭人均月收入较高的农户可能更倾向于安装分布式光伏发电系统,因为他们有更多的经济能力来承担初期投资。
四是影响广西农村居民安装分布式光伏发电系统意愿的因素。本研究通过问卷调查收集了关于政策支持、经济效益、技术可行性和环境保护意识等关键因素的信息。政策支持被视为重要推动力。经济效益方面,虽然有人认为能显著减少电费,但也有人担忧初始投资成本。环境保护意识也会影响农户的选择,更关注环保的人可能更倾向于选择清洁能源解决方案。
1、中文文献
(1)用居民调查资料做的研究
王晓珍等人(2019)基于心理距离和风险偏好的视角,对599份城市和农村家庭的问卷调查数据进行分析,实证结果显示补贴政策通过消费者心理距离感知影响户用光伏购买意愿,且农村居民对补贴政策的心理距离感知更近。研究还发现,补贴政策对低风险偏好家庭消费者的购买意愿影响更大,即补贴政策更易缩短低风险偏好消费者心理距离并提高其购买意愿。
蔡永自等人(2020)以宁波居民为调查对象,通过发放调查问卷,收集了737份有效样本,运用决策试验和评价实验法(DEMATEL)与解释性结构模型(ISM)分析了居民屋顶光伏设备安装意愿的影响因素。研究显示,分布密度、补贴力度、投资回报时间和安装成本是影响居民屋顶光伏设备安装意愿的关键因素。此外,售后服务和住房特征是直接影响因素,而光伏法规、补贴力度、并网技术、设备质量则是最根本的影响因素。
朱涛等人(2023)收集了江苏省64个县级区域共39期月度农村屋顶分布式光伏新增装机量数据,通过构建计量模型,研究了不同因素对农村屋顶分布式光伏新增装机量的影响。研究结果表明,新增装机量与太阳能资源等自然禀赋相关性不大,主要受社会因素影响,如居民收入水平、政府补贴政策等。同时,研究发现绿色低碳参与意识在农村地区尚未深入人心,宣传力度有待加强。
池易真等人(2022)基于山东省726份农户调研数据,采用Logit模型确定影响农户光伏房屋改造行为实施意愿的显著因素,再运用ISM模型分析这些因素之间的逻辑关系与层次结构。研究确定环保行为态度、光伏福利认知、家庭年均收入水平、光伏绿色补贴、文化程度、组织情况以及光伏技术支持体系是影响农户光伏房屋改造意愿的显著因素。其中,环保行为态度是直接促动因素,光伏福利认知、家庭年均收入水平和光伏绿色补贴是间接促进因素,而文化程度、组织情况和光伏技术支持体系是基础性影响因素。
(2)用非调查资料做的研究
徐伟等人(2023)采用LCOE模型和平准化度电社会效益(LSBOE)模型,以北京郊区150MW农村分布式光伏项目为例,评估了光伏补贴政策的依赖度和影响其可持续经济稳定性的敏感因素。研究建议政府适当增加农村光伏补贴额度或减缓补贴下调额度,以减少补贴“退坡”政策给光伏项目经济效益带来的冲击,同时重视光伏相关技术研发和建造运营维护成本的降低。
李娜等人(2022)以2011至2018年中国县域面板统计数据为依据,使用双重差分法(DID)对中国农村“光伏扶贫”政策的社会经济效益进行了评估。他们发现,光伏扶贫政策显著提高了光伏扶贫县的第二产业从业人数和居民储蓄存款余额。具体而言,光伏扶贫县的第二产业从业人数增加了10.37%,居民储蓄存款余额增加了6.04%。研究还指出,西部县、自治县与深度贫困区在实施“光伏扶贫”政策后,社会效益更为显著;而非自治县与非深度贫困地区则在经济效益上表现得更好。社会经济效益的产生机制源于政策中提供的就业机会、政府财政补贴、发电上网收益、村集体定期分红以及“光伏+产业”发展模式等多种途径。
冯明灿等人(2019)基于国家发改委、国家能源局发布的《关于开展分布式发电市场化交易试点的通知》,结合扶贫光伏特征,通过分析参与交易各方的利益,提出了一种新的光伏发电运营模式。研究通过实例对比分析,展现了在市场环境下,新的运营模式对扶贫地区市场化交易的优势,尤其是在提高售电竞争力、实现扶贫光伏产业的可持续发展方面的作用
王小虎等人(2022)基于山东省胶州农村5kW、8kW、10kW、15kW光伏和11kWh储能系统案例,建立光伏-储能系统成本收益经济模型和全生命周期碳排放、能源分析模型,分析了增加储能系统后的经济、碳排放、能源特征,发现储能系统会带来经济效益和碳减排效益的负面影响,但可以通过延长系统使用时间和扩大光伏安装规模来缓解这一影响。
李峰等人(2019)基于层次分析法结合熵权法,评估了农村屋顶光伏系统接入电网后的电能质量。研究使用D-S证据理论融合多位专家意见,构成判断矩阵,以减少单一专家判断失误的风险。研究发现,三相不平衡和电压偏移指标的权重提升,对电能质量影响显著,证明了所提方法对于电能质量指标波动较大的农村配电网系统的适用性。
2、英文文献
Charlie Dou(2023)等人研究影响中国农村民居安装屋顶分布式光伏发电系统的因素有七个,分别为农村民居屋顶的基本形式、屋顶大小、屋顶强度、阴影、坡屋顶平面的倾斜度、屋顶平面的方位角、屋顶面积的可利用性,屋顶的基本形式和大小决定了光伏系统的安装方式和容量;屋顶的强度和阴影状况则影响了系统的稳定性和发电效率。
Feng Wang(2024)等人研究全球从化石燃料转向可再生能源的背景下,中国光伏 (PV) 行业的变革性转变,缓解气候变化的迫切需求凸显了这一转变。在政府大力支持和技术创新的推动下,中国在全球光伏市场的快速发展和主导作用。它还确定了持续存在的挑战,例如技术差距、供应链不稳定和不断变化的监管框架。该研究凸显了该行业对国家能源安全的重大贡献及其在实现中国碳中和目标方面的关键作用。
Tao zhu(2024)等点明农村屋顶分布式光伏系统 (RRDPVS) 在中国实现可持续发展目标 (SDG) 的能源战略中发挥着至关重要的作用。研究侧重识别影响光系统装机的相关因素,在自然资源与社会经济两个方面进行研究,发现社会经济因素对光伏新增装机的影响较大,农村居民群体中低收入群体对光伏系统兴趣较低,中高收入群体对光伏系统兴趣较高。要适当提高公众对清洁低碳绿色能源的使用意识,以扩大RRDPVS的受众,提高系统在中高收入群体中的渗透率。
3、文献评述
以上研究成果对推动农村地区使用光伏发电具有重要的参考研究价值,但仍存在一下几方面的不足:首先,对农村光伏安装偏向于政策等因素的影响,缺少了对农村各个地区屋顶使用情况的研究;其次缺少了对农村居民文化水平的研究,使得影响了光伏发电的宣传以及社会群体认同,这个因素对光伏发电设备走进农村居民家门也存在重要的影响作用。我国家用光伏产业正处于发展初期且家用光伏消费市场尚不成熟,现有研究针对江浙一带以及发达地区光伏发电设备安装意愿的研究较多,但鲜有研究对广西农村进行调查研究。
1.创新点
(1)研究深入广西农村,紧密结合农户实际
与用二手数据做研究相比,本课题深入广西农村进行农户调查,获得一首数据,获取资料的成本高于二手数据。获得的一手数据对于研究主题的支撑力度大于二手数据。用一手数据分析比二手数据有更强的现实感,因为实际调查是直面现实的。
(2)应用与实践价值创新
因为研究的基础是实际调查,所以研究结果直面广西农村和农户的实际情况,有明确的应用性和实践价值。
2.项目特色
(1)紧密联系国家相关政策
一是紧密联系已经完成的农村地区光伏扶贫工作。二是紧密联系正在推进的整县屋顶分布式光伏开发工作。2021年《国家能源局综合司关于公布整县(市、区)屋顶分布式光伏开发试点名单的通知》(国能综通新能〔2021〕84号)确定了广西的鹿寨县、柳城县、永福县、藤县等22个县级行政区作为试点。课题将重点研究这些试点地区的推广情况。
(2)紧密结合广西农村和农户实际
现有已公开的文献对其它地区的调查研究比较多,但缺少对广西农村和农户进行研究的,课题选择广西农村和农户作为研究对象,具有地方特色。
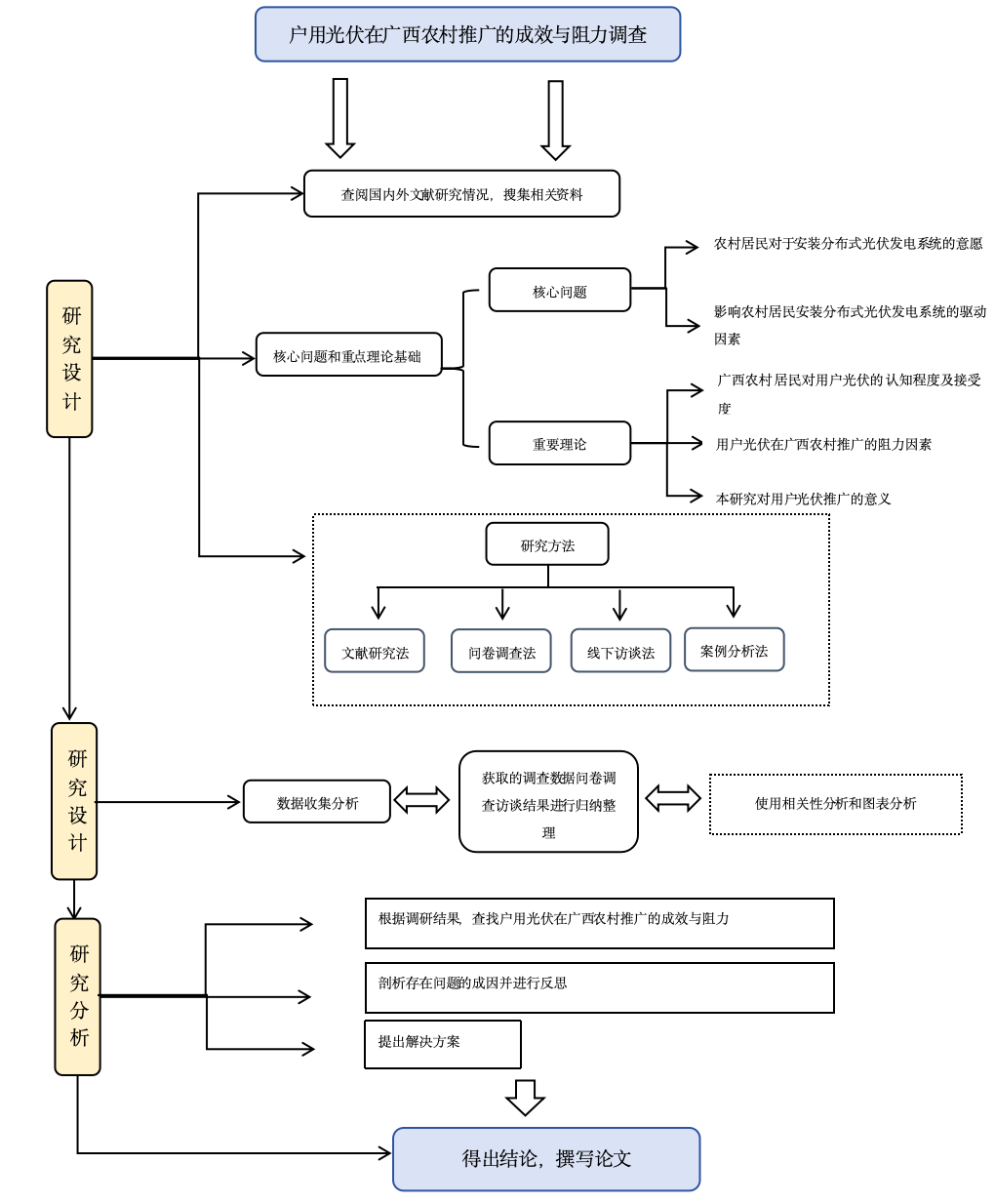
1.技术路线
本研究遵循从理论框架构建至实证研究探索的整体路径,采用提出议题、剖析议题、解决问题的经典研究流程,循序渐进地展开。本研究综合运用文献回顾、问卷调查以及数据统计分析等手段,紧密围绕广西农村地区光伏用户推广成效的核心要素及其助推因子,进而提出相应的优化策略与建议。summernote-img
2.拟解决的问题
(1)总结户用光伏在广西农村的推广的成效
(2)找出对户用光伏在广西农村的推广具有重要的影响的因素
(3)总结在广西农村推广户用光伏的主要阻力
(4)研究阻力的形成原因
(5)提出克服阻力,进一步推进推广工作的建议
3.拟解决的途径
(1)理论研究
对于前期的准备工作及调研,我们主要采用文献分析法。通过查阅大量相关资料和研究文献,借鉴前人写的类似论文主题的路线和方法,以技术接受模型作为研究的基础模型,结合理性行为理论构建本文的基础研究模型,并提出研究假设
(2)问卷调查
本文在已经完成的预调查阶段采用了问卷调查法,收集了一些农户对于分布式光伏发电的看法和实际使用经验。在构建感知风险模型时,结合了这些问卷调研的结果,从中提炼出了农户感知风险的几个关键影响因素,进一步完善研究模型。
(3)数据资料分析
对于后期的数据处理及模型构建,我们将运用数据分析软件,对样本数据中的农户的基本特征进行描述性统计分析,再对数据进行信效度分析。在数据的统计分析中,我们将利用皮尔逊相关系数法对农户对于安装分布式光伏发电系统背后的驱动因素进行相关性分析,并从中选取某几个关键指标,构建逻辑回归模型。逻辑回归模型非常适合处理诸如“农户是否愿意安装分布式光伏发电设备”这类问题,其中“愿意”或“不愿意”是二分类结果。它可以帮助我们理解哪些因素对农户的决策起着关键作用,对于制定政策和营销策略具有重要意义。
(4)对策研究
在对广西农村地区光伏推广的实际成效及其面临的阻碍进行理论模型构建与分析的基础上,本研究通过融合理论探索与实证研究,旨在为企业提供更具针对性的策略制定路径。本研究进一步提炼出具有较高建设性和实施可能性的建议,以迎合光伏行业市场发展及政府对产业化的期待。
4.预期成果
通过问卷调查分析,并结合所搜集查阅的大量文献资料,通过专业数据分析软件的梳理,撰写及完成相关论文的发表,同时形成课题的研究报告。
(1)本研究成果将以研究报告与学术论文的形式体现,撰写2万字左右的研究报告1篇。
(2)如获得国家级立项,公开发表研究论文2篇(每篇不少于5千字;如获得区级立项,公开发表不少于5千字的论文1篇。
(3)将成果提炼完善参加 2025年挑战杯大学生课外学术大赛。
其主要成果形式、数量与主题大致构思如下:
(1)课题研究报告,1份,
主题:户用光伏在广西农村的推广成效与阻力调查研究;
(2)“学术期刊论文”,1篇(中文学术期刊)
1.准备阶段(2024年12月-2024年1月)
通过查阅户用光伏在广西农村等推广的成效和阻力相关资料以及发展情况,并对相关政府要文、论文进行整合,完成前期准备工作,同时确定调研问卷的设计,确定调研方法。
2.预调查阶段(2024年12月-2025年1月)
发布调研问卷,数据收集,查询相关资料,收集相关案例等方式,收集全面关于研究课题的实时数据资料。
3.预调查数据分析阶段(2025年1月)
对实时收集的案例和相关论文资料进行整合和科学分析,对实地调研数据进行统计和分析,得出调研结果,由此得出研究结论。
4.项目申报书撰写(2024年12月)
5.正式调查(2025年2月-2025年4月)
6.论文撰写阶段(2025年5月-2025年7月)
根据资料,调研及考察结果撰写报告和论文,发表论文。
7.课题研究报告和论文定稿阶段(2025年8月-2025年10月)
总结梳理研究成果,完成研究报告和论文整理工作。
8.结题验收阶段(2025年10月)
申请课题验收。
1.与本项目有关的研究积累和已取得的成绩
研究积累1:相关政策资料summernote-img
研究积累2:预调查搜集到的数据
本项目已有预调查收集到的数据,数据中含有关广西农村居民安装用户光伏意愿的信息。这些数据经过初步整理与分析,为后续研究提供了坚实基础。接下来,我们将对这些数据进行深入挖掘,以探寻更多有价值的信息。同时,我们还将继续扩大调查范围,为项目提供更加全面的数据支持。
初步研究结果:2万字的研究作品1篇

2.已具备的条件
(1)团队经验丰富:本团队由国际经济与贸易专业的两名同学和工商管理类的一名同学组成,大家性格互补,专业性强,成员大都获得校级以上的奖项。队内分工明确,各有特色,精通撰写论文、搜索整合文献和数据处理等相关技能。经过长期的理论学习以及在多项学生工作中积累的执行、组织和统筹能力,具备了基本的理论运用能力和发现问题、分析问题、解决问题的能力。团队成员对本研究项目兴趣浓厚,能力互补。summernote-img
(2)设备和数据资料齐备:团队四名成员都具备一台电脑,在项目各个阶段都可以及时解决问题,方便搜查文献,搜索数据,收集数据;可以方便团队成员之间联系,提升讨论空间。
(3)研究主题响应政府政策:团队的项目研究光伏在广西农村安装推广的阻力和促进因素。光伏发电作为一种清洁能源顺应了国家实现碳排放、碳中和的目标。政府近年以来发布了一系列有关政策,这极大程度上帮助我们研究光伏在广西农村安装推广的阻力和促进因素。
(4)其他:团队得到了学校老师的大力支持,拥有长期创新创业指导经验的老师给予团队指引;团队成员之间拥有广阔的社交关系网,为课题研究提供便利。
3.尚缺少的条件
(1)相关文献中有利用机器学习和结构方程模型来分析调查数据的,对于这两种技术,课题组还在初步的学习中,尚未很好地掌握。
(2)不确定获批的经费是否够支付发表论文的版面费。
4.解决方法
(1)学习统计软件的操作:通过阅读相关的分析软件的操作手册和书籍,向相关专业老师求教,实例模仿来尽快学会机器学习和结构方程模型的操作。
(2)经费申请:团队一方面可申请学校资金开展进一步调研,另一方面向相关企业申请赞助。 

经费预算

开支科目 预算经费(元) 主要用途 阶段下达经费计划(元)
前半阶段 后半阶段
预算经费总额 5000.00 3000.00 2000.00
1. 业务费 5000.00 3000.00 2000.00
(1)计算、分析、测试费 0.00 0.00 0.00
(2)能源动力费 0.00 0.00 0.00
(3)会议、差旅费 0.00 0.00 0.00
(4)文献检索费 0.00 0.00 0.00
(5)论文出版费 5000.00 3000.00 2000.00
2. 仪器设备购置费 0.00 0.00 0.00
3. 实验装置试制费 0.00 0.00 0.00
4. 材料费 0.00 0.00 0.00
结束