详情

“梦回丝滑”,赋能理论下对桑蚕丝产业与乡村振兴的共生价值研究——基于桂西北石漠化地区的实践调研

申报人:敖香艳 申报日期:2025-01-04

基本情况

2025年批次
“梦回丝滑”,赋能理论下对桑蚕丝产业与乡村振兴的共生价值研究——基于桂西北石漠化地区的实践调研 学生申报
创新训练项目
经济学
经济学类
学生自主选题
一年期
2024 年中央一号文件指出要促进农村一二三产业融合发展,鼓励各地因地制宜大力发展特色产业,打造乡土特色品牌。广西抢抓“东桑西移”战略机遇,因地制宜推动桑蚕产业发展,特别是在石漠化地区、深度贫困村取得显著脱贫致富成效。本项目以桂西北石漠化地区桑蚕丝产业为研究对象,剖析赋能理论下对桑蚕丝产业与乡村振兴的共生价值,深入挖掘桑蚕丝产业潜在价值,以解决产业发展困境问题,并构建生态与经济协同发展机制,探索与优化乡村多元振兴路径,推动桂西北桑蚕丝产业高质量发展。
1.以第一作者发表学术论文一篇
2.第十届中国国际“互联网+”大学生创新创业大赛“数广集团杯”广西赛区选拔赛银奖2项、区铜一项
3.第十一届“挑战杯”广西大学生创业计划竞赛区铜
4.2024年大学生创新创业训练计划区级立项
1.快速贝叶斯随机波动建模及其在金融市场中的应用研究,国家自然科学基金项目
2.快速贝叶斯随机波动建模方法及其在风险管理中的应用(联合资助培育项目),广西自然科学基金联合资助培育项目
3.非对称随机波动条件下的金融风险测度与应用研究,广西高校科学技术研究重点项目
4.非对称随机波动模型杠杆效应的非参数估计及其在金融衍生证劵中的应用,广西自然科学基金面上项目
5.广西居民膳食营养消费调查研究,农业农村部横向项目
6.优质农产品定价模型与技术报告,农业农村部横向项目
蒋远营老师根据国家政策对项目的整体思路、研究内容和技术路线进行科学指导,积极参与项目的规划和执行,提高整个项目的完整性和可行性,并且在整个研究过程,协助解决遇到的困难和难题,确保项目正常进行,提供理论和技术支持。
区级

项目成员

序号 学生 所属学院 专业 年级 项目中的分工 成员类型
敖香艳 商学院 国际经济与贸易 2022 整体战略规划、决策和协调
檀豪情 数学与统计学院 应用统计学 2023 数据分析与建模
牙桂源 商学院 工商管理 2023 调研方案、文案撰写
吴再峰 商学院 工商管理 2022 市场调研与数据收集、分析
吴晓璇 数学与统计学院 应用统计学 2022 文案撰写优化与文献搜索、答辩

指导教师

序号 教师姓名 所属学院 是否企业导师 教师类型
蒋远营 数学与统计学院

立项依据

桂西北地区石漠化问题严重,经济发展较为落后。而桑树的抗逆性强,能适应恶劣的生态环境,是公认的生态修复树种之一。发展桑蚕丝产业对于石漠化治理和经济发展具有双重效益。随着“东桑西移”“东绸西移”重大战略的加快推进,现已形成“世界蚕业看中国、中国蚕业看广西”的发展新格局。近年来,广西桑园面积、蚕茧产量、生丝产量连续位居全国第一,桑蚕丝产业已然成为广西特别是石漠化地区的支柱特色产业之一。推动桑蚕丝产业转型升级是确保该类地区在2035年与全国同步基本实现社会主义现代化的关键举措。但经过调查发现,桑蚕产业的发展目前存在基础设施薄弱、专业人才匮乏、产业融合深度不够、桑蚕资源开发应用不足等问题。本项目以桂西北石漠化地区的桑蚕丝产业为研究对象,研究赋能理论下桑蚕丝产业与乡村振兴的共生价值,探索桂西北石漠化地区桑蚕产业优化升级探索可行性道路,为推动桂西北石漠化地区高桑蚕丝产业高质量发展提供可行性意见建议。
广西是全国石漠化最严重的地区之一,主要涵盖河池、百色、来宾等地,该部分地区长期面临“老少边山穷”等多重挑战,产业如何高质量发展问题较为困难和复杂,因此本项目将聚焦桂西北石漠化地区的特色产业——桑蚕丝产业,基于“乡村振兴”“加快推进现代化产业体系建设”“一带一路”等战略背景下,以赋能理论为指导,采用多种研究方法来评估桑蚕丝产业的发展现状,识别当前存在问题和把握未来发展趋势,揭示其对乡村振兴多维度的赋能机制,构建科学合理的共生价值评价体系,提出产业发展策略与乡村振兴路径优化建议,推动桂西北石漠化地区桑蚕丝产业高质量发展。
1.评估桑蚕丝产业在桂西北石漠化地区的发展现状与潜力
桂西北地区漠化问题严重,经济发展较为落后,但桑树的抗逆性强,能适应恶劣的生态环境,是公认的生态修复树种之一。发展桑蚕丝产业对于石漠化治理和经济发展具有双重效益。广西立足良好资源优势和现有产业基础,因地制宜发展新质生产力,推动茧丝绸产业延链补链强链,取得明显成效,如下图所示2019-2023年广西蚕茧产量约占全国蚕茧产量的50%。推动桑蚕丝产业转型升级是确保该类地区在2035年与全国同步基本实现社会主义现代化的关键举措,通过加快培育新质生产力推动产业转型升级,能为当地经济注入新的活力,对广西石漠化地区高质量发展具有重大意义。但经过调查发现,桑蚕产业的发展目前存在基础设施薄弱、专业人才匮乏、产业融合深度不够、桑蚕资源开发应用不足等问题。项目旨在通过挖掘其潜在价值,进一步推动桂西北石漠化地区桑蚕业发展,推动桂西北地区人民经济可持续发展,推动农村资源资产转化、助力乡村共同富裕。
summernote-img
图 1 2019-2023年广西蚕茧产量与全国蚕茧产量
2.揭示桑蚕丝产业对桂西北石漠化地区乡村振兴多维度的赋能机制
(1)技术赋能
桑蚕丝产业的发展能够带动一系列先进技术在乡村的应用与推广。从桑树的种植技术革新,如耐旱、耐贫瘠品种的选育与推广,到蚕养殖过程中的智能监控系统、高效饲料配方的研发与应用,再到丝绸加工环节的自动化、数字化生产技术引进。这些技术的应用不仅提高了桑蚕丝产业的生产效率与产品质量,还培养了当地农民的科技素养与创新能力,为乡村产业的现代化发展奠定技术基础。
(2)经济赋能
桑蚕丝产业作为桂西北石漠化地区的重要经济支柱,通过多种途径为乡村振兴注入强大动力。一方面,蚕茧养殖与丝绸加工为农民提供了直接的就业机会与收入来源,增加了农民的人均可支配收入。另一方面,产业的发展带动了上下游相关产业的协同发展,如桑叶种植、蚕种培育、丝绸制品销售、物流运输等,形成完整的产业链条,促进农村产业结构的优化升级,提高农村经济的整体活力与抗风险能力,推动乡村经济的可持续增长。
(3)生态赋能
桑树具有发达的根系,在石漠化地区种植桑树能够有效防止水土流失、改善土壤结构、增加植被覆盖率。桑蚕丝产业的发展促使更多的土地用于桑树种植,从而在改善区域生态环境方面发挥积极作用。同时,桑蚕养殖过程中的废弃物如蚕沙、蚕蛹等可以进行资源化利用,转化为有机肥料、饲料等,实现资源的循环利用,减少环境污染,构建生态友好型的乡村发展模式。
3.构建桑蚕丝产业与桂西北石漠化地区乡村振兴的共生价值评价体系
(1)经济共生指标
包括桑蚕丝产业对地区生产总值的贡献率、农民人均桑蚕丝产业收入占比、产业投入产出比、桑蚕丝产品市场销售额增长率、产业带动相关产业新增就业人数与收入等。这些指标能够量化桑蚕丝产业在经济层面对乡村振兴的贡献与协同发展程度。
(2)生态共生指标
涵盖桑树种植面积增加对石漠化土地治理的成效(如土壤侵蚀模数降低率、植被覆盖率提升率)、桑蚕养殖废弃物资源化利用率、单位桑蚕丝产品生产能耗与污染物排放量、桑园生态系统服务价值(如固碳释氧价值、涵养水源价值等)。通过这些指标全面评估桑蚕丝产业与乡村生态环境之间的相互依存与促进关系。
(3)社会共生指标
桑蚕丝产业带动农村基础设施的改善投入(如道路、水电等)、农民参与桑蚕丝产业培训人次与技能提升程度、桑蚕丝产业对农村文化传承与发展的促进作用(如桑蚕文化活动开展频次、参与人数)、农村社会和谐稳定指标(如因产业发展导致的纠纷发生率降低率)等。从社会层面考量桑蚕丝产业与乡村振兴的共生价值。
4.提出基于共生价值实现的桑蚕丝产业发展策略与乡村振兴路径优化建议
(1)产业发展策略
根据产业现状与潜力分析,制定科学合理的桑树种植规划,扩大优质桑树种植面积;加大科技投入,引进与研发先进的桑蚕丝生产技术与设备,提高产业的科技含量;培育壮大桑蚕丝加工企业,打造特色品牌,提升产品附加值与市场竞争力;加强产业人才培养与引进,建立产学研合作机制,为产业发展提供智力支持;拓展桑蚕丝产业的多元化发展路径,如开发桑蚕丝旅游产品、桑蚕保健品等,C。
(2)乡村振兴路径优化
以桑蚕丝产业为核心,加强农村基础设施建设,改善农村生产生活条件;推动农村一二三产业融合发展,构建以桑蚕丝产业为纽带的多元产业体系;加强农村生态环境保护与治理,实现桑蚕丝产业与生态环境的良性互动;提升农民的综合素质与参与度,通过桑蚕丝产业带动农民增收致富,促进农村社会的和谐稳定;传承与弘扬桑蚕文化,打造具有地域特色的乡村文化品牌,增强乡村的文化软实力与吸引力。

summernote-img

图 2 项目研究内容框架
1.桑蚕丝研究现状

对桑蚕丝的研究,国内外学者大多将视角聚焦于产业链、生产工艺、生态环境等方面。从产业链角度来看,中国是蚕丝的发源地,桑蚕丝产区极广,主要分布于江苏、浙江、四川、广东和山东等西部地区,如下图3所示全国绝大多数桑蚕丝在东部地区的占比不到20%。在生产工艺方面,新型的纺织设备和生产工艺的应用,使得桑蚕丝的生产效率得到了提升,质量得到了保证。在生态环境方面,随着环保意识的提升,桑蚕丝行业将致力于提高蚕茧的产量和质量,同时减少化学物质的使用,采用更环保的染整工艺。
summernote-img
图 3 2019-2023年中国东西部蚕茧产量占比
(1)桑蚕丝的产业链
整个产业链涵盖了蚕种繁育、桑叶种植,到蚕茧收烘、缫丝加工、绢纺丝织、丝绸印染,再到下游的茧丝绸、家纺、服装制造、对外贸易等多个环节。各环节之间相互依存,共同推动着桑蚕丝产业的持续发展。
summernote-img
图 4 桑蚕丝产业链
在蚕养殖环节,随着养殖技术的不断进步和养殖模式的创新,蚕茧的产量和质量得到了显著提升。许柏洋[1] 基于piggyBac转座系统构建了过表达BmAbl1转基因家蚕品系,与对照品系家蚕相比,BmAbl1过表达品系五龄幼虫的体重显著增加,全茧量、蛹体重、茧层量以及茧层率均有显著上升,且后部丝腺中谷胱甘肽S转移酶编码基因的转录水平显著上升,丝素重链和丝素轻链基因表达量分别是对照品系的3.3倍和1.3倍,得出了过表达BmAbl1促进了家蚕的茧丝产量的结论。陈涵[2]用鲜叶匀浆后配制成的家蚕人工饲料与干桑叶粉配制而成的家蚕人工饲料饲养家蚕,通过比较2种人工饲料在饲养指标、茧质指标和茧丝指标方面的差异,分析家蚕人工饲料中桑叶的干燥与现有家蚕人工饲料养蚕成绩低下之间的关系,探索饲料中桑叶组分的状态对养蚕成绩的影响,得出桑叶烘干后配制成的饲料,损失了某些家蚕生长和合成丝蛋白的物质的结论。在蚕茧加工和蚕丝品制造环节,随着机械化、自动化水平的提高,生产效率得到了大幅提升。姜阔胜[3]基于改进的YOLOv5模型算法的蚕茧缺陷检测的智能分选方法,搭建视觉测量系统,实时高效采集高分辨率的蚕茧图片,利用空域的方式对样本图像进行特征增强,使用K-means++聚类算法,对本文数据集进行尺度分类,以更好地适应各种目标尺度的检测,实现对蚕茧缺陷的精确检测,实现了蚕茧的高效精确智能分选。在其他应用领域,Joanna Grzeskowiak和Malgorzata Lochynska[4]指出丝蛋白(从蚕中提取)具有平滑、保湿、滋养和抗皱等特性,通过分析消费者对天然和有机化妆品的行为趋势得出丝蛋白在化妆品市场中应用潜力巨大。
蚕丝品的销售渠道也多元化。除了传统的实体店销售外,越来越多的企业开始利用电商平台进行线上销售,通过线上线下的融合,建设品牌,提升品牌知名度和美誉度,吸引更多消费者的关注和购买。如下图所示2023年我国桑蚕丝被购买渠道选择意愿中50%以上的顾客倾向于电商购买,仅有极少数偏好于线下实体店的购买。
summernote-img
图 5 2023年我国桑蚕丝被购买渠道选择意愿分布(数据来源:观研数据)

(2)生产原料、生产工艺、设备与技术
以蚕丝被为例,蚕丝是蚕丝被的主要原料,其质量直接影响到蚕丝被的品质。优质的蚕丝应具备光泽度好、韧性强、纤维长度长等特点。在生产过程中,需选用符合国家标准的优质蚕丝,确保其来源合法、质量可靠。常用纯棉、涤纶等作为填充料,增加蚕丝被的厚度和保暖性能。
summernote-img
图 5 蚕丝被工艺流程
在选蚕与上簇工艺上,石根祥[5]通过中瑞微视6SXZ-68L色选机,依据不良卵与良卵颜色差异的特征,把经过分选箱内观察区的蚕卵,使用高清镜头扫描利用高速图像处理系统,产生输出信号,驱动电磁阀工作,挑选健康、生长良好的蚕蛾幼虫,准确率高达95%。曾姚[6]从上簇管理和采茧技巧等两方面分析五龄家蚕发育为熟蚕时上簇的技巧,为家蚕养殖户提供了参考。兰建勇[7]在传统的抽丝方法上进行优化,采用真空渗透吸水处理、酰谷氨酸钠浸泡等方式进行缫丝抽丝,解决了抽丝过程中易断头、蚕丝蛋白质变质、蚕丝光泽度差的问题,同时提高了抽丝的效率和品质,使丝质表面光滑光泽度好蚕丝抽出。得到的蚕丝再与填充料经过铺丝、缝合、整形等工艺处理,形成蚕丝被及其他桑蚕丝制品。
通过以上研究可以发现,许多智能化技术被应用于桑蚕的发展过程中,程序和工艺升级,煮茧工艺得到改进,蚕丝品品质和性能得到不断提升,并且效果非常显著。但耗费的资金略高且技术复杂,不能满足寻常养蚕人家的需要。在此研究的启发下,我们聚焦于桂西石漠化地区桑蚕丝产业与生态环境的问题做进一步的相关研讨。
(3)生态环境
在桂西北地区,石漠化严重影响着人们的生产与生活。韦师妮[8]在相关研究中表明,桑树可发挥对恶劣生态环境的治理作用,利用桑树开展石漠化地区的生态修复工作,建设生态桑园,不仅有利于发展蚕桑产业增加农民收入,而且明显改善了石漠化土地的水土保持功能,发挥了重要的生态治理作用。
蓝必忠[9]设置试验,将5个不同品种的桑树在石漠化山地种植,探索石漠化地区优质高效的桑树栽培管理模式,找到了更适合在石漠化山地种植、产量高、耐旱耐贫瘠等优势比较突出的桑树品种。杨义成[10]在研究中发现,在葛藤+桑树的草地上放牧对黑山羊的体况及增重情况要明显优于在葛藤地、桑树地和荒草坡地(ck)放牧。
与石漠化地区桑树有关的生态研究数不胜数,这也更加说明了桑树在石漠化地区的生态修复、经济发展以及畜牧业发展中均发挥着重要作用。通过科学种植和管理桑树,可以有效改善石漠化地区的生态环境,促进当地经济社会的可持续发展加强生态桑园高值化开发利用,可实现生态效益和经济效益双赢。但目前,广西石漠化地区桑园的发展仍然存在许多问题,“养鱼先养水,养花先养鱼”,在新质力发展要求下,我们拟完善桑蚕产业发展机制,加速打造高水平桑蚕丝产业。
2.乡村振兴相关研究
(1)战略内涵与理论框架研究
乡村振兴战略自提出以来,在国内外学术界引发了广泛而深入的研究热潮。众多学者从不同视角对其内涵进行了全面而系统的剖析,构建了多维度、多层次的理论体系。刘丽伟[11]系统阐释了中国式乡村文化及中国式乡村文化振兴的深层次内涵,并从乡村农耕文化复兴与产业兴旺目标相耦合、乡村生态文化复兴与生态宜居目标相耦合、乡村伦理文化复兴与乡风文明目标相耦合、乡村自治文化复兴与治理有效目标相耦合、乡村文化整体振兴与生活富裕目标相耦合等五个方面剖析乡村文化振兴与乡村振兴间的价值耦合关系。张鹏[12]对乡村文化振兴的内涵和作用进行了介绍,在分析西安市鄠邑区关中忙罢艺术节案例启示的基础上,提出了通过推进主体建设、健全乡村文化市场、完善乡村文化基础设施建设、强化传统文化保护等路径赋能乡村振兴。
summernote-img
图 7 乡村振兴文化内涵
国外对于乡村发展的研究也为我国乡村振兴战略提供了有益的借鉴。如Safarbi M. Pshikhachev、Junna S. Pshikhacheva[13]的 “乡村发展理论” 强调通过提升乡村基础设施水平、改善公共服务供给等措施促进乡村经济增长和社会发展;G. van Huy len Broeck、G. Durand[14]的“乡村多功能性理论” 则突出乡村在农业生产、生态保护、文化传承等多方面的功能价值,并提出了相应的政策导向以实现乡村的可持续发展。这些理论从不同侧面丰富了乡村振兴战略的内涵理解和理论支撑体系。
(2)实践模式与案例研究
国内外出现了多种乡村振兴的实践模式,如郑永君[15]以天津市下营镇乡村振兴示范区的实践为例,基于共享发展的理论视角,研究旅游驱动下三产融合型乡村振兴实践的内在机制和运行逻辑。郭占锋[16]以M高校“研究生助力团”为例,运用嵌入性理论,从“嵌入动力”“嵌入机制”和“嵌入效果”三个方面分析M高校“研究生助力团”服务乡村振兴的实践路径与内在逻辑,以期为其他高校研究生服务乡村振兴提供借鉴。此外,I. R. Moreira-Dantas[17] 等对巴西亚马孙地区家庭农业信贷获取进行研究,分析其对农村经济发展的影响,也为乡村金融支持乡村振兴提供了案例参考。
(3)政策与制度保障研究
此外,国内外研究者也从政策与制度保障研究角度进行了大量研究。陈灿祁、彭媛[18]基于法律激励理论,主张通过强化法律激励制度的有效供给、构建多元主体的统合型协同格局、平衡乡村振兴的激励范围、增强激励措施的有效性等方式,构建完备的激励规则,更好地发挥法律的激励、引导和保障功能,最大限度激发全社会投身乡村振兴事业的积极性和主动性。徐增辉、徐琳[19]通过对全国省级乡村振兴的政策文本进行分析,探究我国各省级政府执行乡村振兴战略的实践路径,并指出全国省级政府推行乡村振兴战略所选择的思路与策略具有共性:通过完善相关制度,为乡村振兴构建长期稳定的制度基础;强调资源整合,实现融合发展;鼓励多元主体共同参与乡村振兴,注重乡村振兴与脱贫攻坚工作相衔接;着力基本公共服务的供给与金融服务的支持;通过数字赋能助推乡村振兴战略有效实施。
summernote-img
图 8 地方政府乡村振兴战略实践路径
此外Ren, D. P.[20]文分析了乡村振兴战略的特点和实践意义,通过对不同国家乡村振兴相关法律和政策的研究,探讨了政策与制度保障在乡村振兴中的重要作用。Guo, X. M. 等[21] 等对乡村振兴战略的实施进行了系统理解和路径选择的研究,对比分析了不同国家在乡村振兴过程中的政策与制度保障措施,为我国乡村振兴战略的实施提供了国际经验借鉴。
参考文献
[1]许柏洋,孙玲玲,秦笙,等.过表达BmAbl1基因促进家蚕茧丝产量[J].蚕业科学,2024,50(03):207-212.DOI:10.13441/j.cnki.cykx.20230127.
[2]陈涵,吴金鑫,刘沅林,等.桑叶烘干对家蚕人工饲料养蚕成绩的影响[J/OL].蚕业科学,1-13[2024-12-08].http://kns.cnki.net/kcms/detail/32.1115.S.20240506.1054.002.html.
[3]姜阔胜,黄志伟,权跃文,等.基于改进YOLOv5通用电气控制板装配识别的方法研究[J].沈阳工程学院学报(自然科学版),2023,19(03):63-68.DOI:10.13888/j.cnki.jsie(ns).2023.03.012.
[4]Lochynska M .History of Sericulture in Poland[J].Journal of Natural Fibers,2010,7(4):334-337.
[5]石根祥,周卫阳,杨斌,等.中瑞微视6SXZ-68L蚕卵色选机原理与应用[J].江苏丝绸,2023,53(05):21-23.
[6]曾姚,周婵,吕金凤,等.家蚕的上簇管理及采茧技巧[J].当代畜牧,2022,(10):88-89.
[7]兰建勇,一种蚕茧的抽丝方法.广西壮族自治区,广西壮歌茧丝绸有限公司,2020-04-03.
[8]韦师妮,廖乃有,梁小静,等.浅谈桑树在广西石漠化地区生态治理中的应用[J].蚕学通讯,2023,43(03):21-24.
[9]宾荣佩,蓝必忠,滕伟国,等.蚕沙和桑枝废菌包无害化堆肥还田对石漠化地区桑树产量及土壤改良的效果研究[J].中国蚕业,2020,41(02):16-21.DOI:10.16839/j.cnki.zgcy.2020.02.005.
[10]杨义成,蒙正兵,陈培燕.饲用葛藤和桑树不同种植模式放牧利用研究[J].当代畜牧,2019,(09):33-34.
[11]刘丽伟.中国式乡村文化振兴:理论内涵、价值耦合及未来进路[J].东北师大学报(哲学社会科学版),2024,(04):49-58.DOI:10.16164/j.cnki.22-1062/c.2024.04.006.
[12]张鹏.文化振兴赋能乡村振兴:内涵、作用与路径——基于关中忙罢艺术节的启示[J].内蒙古科技与经济,2024,(15):13-16.
[13]Safarbi M. Pshikhachev,Junna S. Pshikhacheva. (2021). Rural Development Policy in the United States: Imperative Elements.
[14]《Multifunctional Agriculture: A New Paradigm for European Agriculture and Rural Development》(2003)
[15]郑永君,李春雨,刘海颖.旅游驱动的三产融合型乡村振兴模式研究——基于共享发展理论视角的案例分析[J].农业经济问题,2023,(06):97-110.DOI:10.13246/j.cnki.iae.20230110.001.
[16]郭占锋,马龙,叶月丹.学以致用:涉农高校研究生服务乡村振兴的实践路径——基于M高校“研究生助力团”的案例研究[J].中国农业教育,2024,25(01):26-38.
[17]Moreira-Dantas, I. R., Martínez-Zarzoso, I., Henning, C., & Souza dos Santos, M. A. (2023). Rural credit acquisition for family farming in brazil: evidence from the Legal Amazon. Journal of Rural Studies, 101, 1-15.
[18]陈灿祁,彭媛.乡村振兴的法律激励:理念确立、文本检视与机制革新[J].中国农村观察,2024,(04):24-46.DOI:10.20074/j.cnki.11-3586/f.2024.04.003.
[19]徐增辉,徐琳.地方政府乡村振兴战略的实践路径——基于扎根理论的省级政策文本研究[J].华北电力大学学报(社会科学版),2023,(06):64-73.DOI:10.14092/j.cnki.cn11-3956/c.2023.06.007.
[20]Ren, D. P. "The Distinctive Characteristics and Practical Significance of ‘Rural Revitalization and Promotion Law’". People’s Tribune, 2021.
[21]Guo, X. M. et al. "Systematic Understanding and Road Choice for Implementing Rural Revitalization Strategy". Rural Economy, 2018.
1.创新点:
(1)因地制宜,聚焦桂西北石漠化地区这一特殊地理环境
党的二十大指出,坚持不懈抓好“三农”工作,扎实推进乡村全面振兴。锚定建设农业强国目标,学习运用“千村示范、万村整治”工程经验,因地制宜、分类施策,循序渐进、久久为功,推动乡村全面振兴不断取得实质性进展、阶段性成果。提高区域协调发展水平。充分发挥各地区比较优势,按照主体功能定位,积极融入和服务构建新发展格局。深入实施西部大开发,加强生态文明建设,推进绿色低碳发展。坚持不懈抓好“三农”工作,扎实推进乡村全面振兴。因地制宜、分类施策,循序渐进、久久为功,推动乡村全面振兴不断取得实质性进展、阶段性成果。
(2)多维度赋能构建桑蚕丝产业与乡村振兴之间的紧密共生关系
蚕丝作为一个传统行业的发展,蚕桑资源综合利用涉及到了农业、工业、食品、生物、医药、美容等诸多行业,具有广泛发展前景。产业融合与创新发展,提高产品质量,同时,利用桑葚的功效,我们通过现场采摘、原产制作、产后售后,深入利用土地资源,开发蚕丝新产品、蚕丝新服务和发展新业态,同时进行实地调研,利用数据分析对整个产业发展情况进行深度分析并制定后期方案。经济维度赋能乡村振兴,我们充分将这些创新成果转化为丰厚的物质财富,从经济维度为社会提供了更多的就业机会和收入来源,进而提高了人们的收入水平和生活质量。科技创新引领可持续发展,利用科技创新推动资源的优化配置和高效利用,使物质财富的积累向可持续方向发展,为社会创造更多的价值。价值分配促进共同富裕,这些价值的分配更加公平合理,有助于缩小贫富差距,为实现共同富裕提供有力支撑。
(3)基于桑树覆盖下生态旅游业的发展
2024年全国两会中提到,深入践行绿水青山就是金山银山的理念,协同推进降碳、减污、扩绿、增长,建设人与自然和谐共生的美丽中国。广西壮族自治区的石漠化片区分布很广,跨度很大,从南到北覆盖崇左、南宁、来宾、柳州、河池、百色、桂林等7个市。广西地形喀斯特地貌分布居多,陡峭而破碎,地表土层浅薄,景观格局脆弱,表现为地表被破坏、土壤侵蚀和土地生产力下降,研究区位于中国西南部,主要分布在热带、亚热带岩溶碳酸盐岩发育良好的山区。严重的石漠化问题将不可避免地对生态环境造成危害,威胁国家生态安全和可持续发展,制约区域社会经济发展水平。桑树作为具有良好的生物学生长优势,是一种功能多样的经济作物,种桑不仅可以养蚕,而且可发挥对恶劣生态环境的治理作用。例如针对石漠化地区的土地情况,可选用适应性强、抗逆性强的桑树品种。采用适宜的桑树栽培与管理技术,桑树的高值化综合利用开发。广西种桑养蚕的历史悠久,有很好的产业基础,通过产地桑树的覆盖率、规模化、多样化、规范化,利用个性化将区域整合成各种类型的方式,优化种植外观、开发拍照打卡地点、实地采摘桑葚等多种方式,打造符合当今人类需求的方向。随着我国农业产业结构的调整和“东桑西移”战略的实施,蚕桑产业对广西的乡村经济发展起到了,很好的促进作用。因此,在广西石漠化地区种植桑树,对环境治理和发展蚕桑产业促进经济发展,都具有重要的意义。学习运用“千村示范、万村整治”工程经验,因地制宜、分类施策,循序渐进、久久为功,推动乡村全面振兴不断取得实质性进展、阶段性成果。
2.项目特色:
(1)多学科交叉研究
项目整合了农业经济学、生态学、社会学等多学科知识与研究方法。研究市场对桑蚕丝产品的需求变化趋势,以及不同生产规模和技术水平下的经济效益,为产业发展提供经济决策依据,帮助优化资源配置,提高产业的经济效益。关注桑蚕丝产业与生态环境的相互关系。研究桑树种植对土壤、水资源和生物多样性的影响,以及蚕茧养殖过程中的废弃物处理和生态循环利用,探索如何实现桑蚕丝产业的可持续发展,减少对生态环境的负面影响,保护生态平衡。考察桑蚕丝产业对社会结构、劳动力就业、文化传承等方面的影响。分析桑蚕丝产业在农村地区对就业机会的创造、农民收入的提高以及农村社会稳定的作用,同时研究桑蚕丝文化在社会文化传承中的地位和价值,为产业发展提供社会层面的支持和保障。
(2)研究方法全局性、针对性强
在桑蚕产业研究上,根据利用桑蚕历史底蕴和产业优化为目标,通过制作针对性问卷调查、文献调查与典型调查等方式,将现状研究过程利用结构方程模型、时间序列分析、多因素方差分析、回归分析和路径分析及模型检验,能够有效且系统地分析和处理每个阶段存在的问题并寻找解决方案。
(3)理论逻辑严密
为了探究桑蚕产业过程中存在内在影响因素及潜力挖掘,我们查阅了大量文献,针对桑蚕产业产品发展现状、石漠化的喀斯特地貌影响、桑树种植丝绸之路的进一步挖掘与创新等问题,深入分析并结合实际情况,为我们项目依据新质生产力的结合提供坚实的理论依据。
1.技术路线:
summernote-img
图 9技术路线图
2.拟解决问题:
(1)基础设施薄弱,种桑养殖成本高
在种桑方面,每到采摘桑叶的环节,依旧是依靠人工采摘,劳动强度极大,劳动成果变现价值低,导致桑农积极性不高。
在养蚕方面,广西亚热带季风气候孕育了桑蚕产业的发展,而桑蚕的生长对环境条件有着严格的要求,特别是温度和湿度,其受自然灾害的影响较大。若当地的基础设施无法保证环境的稳定性,则十分容易导致桑蚕大规模死亡,直接带来的就是经济上的损失;目前,许多地区基础设施较为薄弱,没有进行规范化、流程化的管理,“人蚕共住”的现象比比皆是,蚕受虫害、细菌污染的情况时有发生,这些都导致了种桑养蚕成本的增加。
(2)蚕农认知缺乏、专业技能缺乏的问题
广西荒漠化地区由于地理位置、生态环境等因素,经济发展较为缓慢,教育水平相对落后。当地从事种桑养蚕等工作的大多是小农户,文化水平普遍较低。当地蚕农获取种桑养蚕技术的渠道大多是熟人教授或是自身长期摸索的经验,没有经过系统的理论学习和技能培训,导致他们在养殖技术和管理方法上的知识更新不及时,无法及时追随行业的发展。
(3)蚕桑资源开发应用不足,产业附加值不高的问题
目前在广西石漠化地区,当地桑农生产模式比较落后,缺乏现代化的技术和管理方法,对于桑蚕副产物的利用意识不够强烈致使而且桑蚕资源开发应用不足,产业链较短。产业上游是传统的种桑养蚕;中游则是产品的再加工,如蚕茧收烘、丝绸印染、丝蛋白的提取等;产业下游主要是成品的应用领域,如服装领域、桑葚酒、桑蚕文化园等。产品大多停留在原料生产和半成品加工,精加工产品较为单一,总体来说桑蚕产品的产品附加值不高,开发空间较大。项目组拟于在实地调研中通过人员访谈和问卷收集等方法调查桑蚕相关衍生产品、服务的消费偏好,从而对产品、服务的包装、宣传、营销等方面进行针对性的改进方案设计。
(4)桑蚕产业大而不强,广西名片打造困难的问题
尽管广西蚕茧产量和生丝产量连续多年居全国第一,但是广西的桑蚕产业大而不强,尤其在品牌建设方面较为薄弱,缺乏具有较强影响力的品牌来代表广西桑蚕产业,缺乏与其他领域融合开发的创新性、创意性的项目,经济效益远不如浙江、江苏等东部地区。项目组将积极探究“桑蚕+生态”“桑蚕+旅游”“桑蚕+文化”等路径,加强与多领域的融合发展,推动广西从“桑蚕大省”转变成为“桑蚕强省”,为这张广西名片绘制亮色。
3.预期成果:
(1)撰写研究报告1篇
(2)国家立项,公开发表研究论文1篇
(3)将成果提炼完善和学术理论参加挑战杯大学生课外学术和科技作品大赛、参加“互联网+”大赛。
(4)将研究成果用于实际,助推桂西北石漠化地区桑蚕产业高质量发展

summernote-img


1.与本项目有关的研究积累和已取得的成绩
(1)指导教师承担科研课题情况:
①快速贝叶斯随机波动建模及其在金融市场中的应用研究,国家自然科学基金项目
②快速贝叶斯随机波动建模方法及其在风险管理中的应用(联合资助培育项目),广西自然科学基金联合资助培育项目
③非对称随机波动条件下的金融风险测度与应用研究,广西高校科学技术研究重点项目
④非对称随机波动模型杠杆效应的非参数估计及其在金融衍生证劵中的应用,广西自然科学基金面上项目
⑤广西居民膳食营养消费调查研究,农业农村部横向项目
⑥优质农产品定价模型与技术报告,农业农村部横向项目
⑦2024年创新创业训练项目区级立项(《走出“新丝路”:培育新质生产力,推动广西石漠化地区桑蚕丝产业升级优化》)
(5)广西蚕桑遗传改良与高效种养重点实验室:实验室主要开展蚕桑优异性状的遗传基础解析、蚕桑种质收集评价与遗传改良、蚕桑高效种养机理与关键技术等三个方向的研究,全面评价广西蚕桑种质资源,利用传统育种方式与现代生物学研究方法相结合创制新素材、新品种、新产品,挖掘蚕桑重要性状基因,分析蚕桑生理适应性,探讨蚕桑高效种养模式,推动基础与应用融通发展,完善广西蚕桑产业科学研究体系。建成一个多学科交叉、研究能力强、思维活跃的省部级科研团队,为广西蚕桑产业高质量发展提供理论、技术和人才支撑。
(6)实地调研:为项目更好为进一步了解桂西北石漠化地区桑蚕丝资源的开发、利用和创新,以推动桂西北地区桑蚕丝产业高质量发展,助推广西地区乡村振兴向更深层迈进,团队成员对百色、来宾等部分桑蚕种植场进行了实地走访与调研,并与村民了部分解本地特色,为桑蚕丝产业与乡村振兴的共生价值研究以及项目顺利开展做了充分的前期准备工作。
summernote-img
图 10 团队成员持续在桂西北地区养殖场进行调研
summernote-img
图 11 团队成员持续在桂西北地区养殖场进行调研
(7)项目相关政策
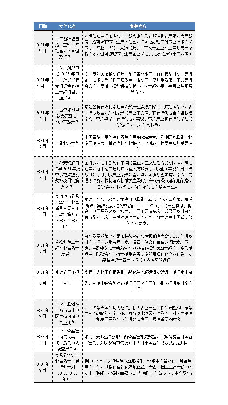
 summernote-img
2024年9月 《广西壮族自治区蚕种生产经营许可管理办法》  为贯彻落实当前国务院“放管服”的新政策和新要求,需要放宽《指南》在蚕种生产(经营)许可证办理中对专业技术人员专职、专业、职称、人数的要求。有利于企业根据实际需要招聘人才,也可减轻蚕种生产企业负担,更好的服务于广西蚕种业。
2024年9月  《关于组织申报 2025 年中央外经贸发展专项资金支持茧丝绸项目的通知》  发挥专项资金撬动作用,加快茧丝绸产业优化转型升级,支持企业技术创新和稳产增效等,推动产业高质量发展,主要支持夯实产业基础、推动科技创新、扩大丝绸消费、完善公共服务等方向。
2024年5月 《石漠化地里栽桑养蚕 助力乡村振兴》 黔江区将石漠化治理与蚕桑产业发展相结合,并把蚕桑作为农民增收致富、乡村振兴的产业来发展,在石漠化地里大量栽植桑树。蚕桑染绿了石漠化地,实现了蚕桑产业和石漠化治理的“双赢”,助力乡村振兴。
2024年4月 《蚕业科学》 中国蚕茧产量约占世界总产量的80%左右部分地区的桑蚕产业发展迅速成为推动当地乡村振兴、促进农户共同富裕的重要途径
2024年3月 《都安瑶族自治县2024年桑蚕示范点建设奖补项目实施方案》 坚持以习近平新时代中国特色社会主义思想为指引,深入贯彻落实习近平总书记对广西重大方略要求,以全面实施乡村振兴战略为引领,以产业振兴为着力点,加强改善蚕房、桑园、交通等设施,扶持建设标准独立蚕房,升级养蚕配套设施设备,加大桑园良园改造,持续培育壮大桑蚕产业。
2024年3月 《河池市桑蚕茧丝绸产业高质量发展三年行动实施方案(2023—2025年)》 推动“东绸西移”,加快河池桑蚕茧丝绸产业转型升级、提质增效、集群发展,加快构建“2+5+N”现代化产业体系,擦亮“中国蚕桑之乡”名片,巩固拓展脱贫攻坚成果同乡村振兴有效衔接,攻坚提质建设“六新河池”,奋力谱写中国式现代化河池篇章。
2024年3月 《推动桑蚕丝绸产业高质量发展》 振兴桑蚕丝绸产业是加快经济社会发展的有力增长点、促进乡村产业振兴的重要着力点、增强民族文化自信的闪光点。下一步,集群要以培育新质生产力为核心推动桑蚕丝绸产业高质量发展,以整合产业链为抓手完善桑蚕丝绸现代化产业体系,以品牌建设为着力点畅通国内国际双循环。
2024年3月 《政府工作报告》 李强同志就工作报告指出强化生态环境保护治理,抓好水土流失、荒漠化综合防治。抓好“三农”工作,扎实推进乡村全面振兴。
2023年9月 《浅谈桑树在广西石漠化地区生态治理中的应用》 广西种桑养蚕的历史悠久,我国农业产业结构的调整和“东桑 西移”战略的实施,在广西石漠化地区种植桑树,对环境治理和发展蚕桑产业促进经济发展,具有重要的意义
2023年2月 《我国蚕丝被消费及其
响因素的市场调查报告》 采用“天眼查”获取广西蚕丝被相关数据,了解消费者对蚕丝被的认知以及需求情况;中国对于蚕丝的制取以及应用。
2020年9月 《蚕桑丝绸产业高质量发展行动计划(2021-2025年)》 到2025年,实现种桑养蚕规模化、丝绸生产智能化、综合利用产业化。规模化集约化基地蚕茧产量占全国蚕茧产量的20%以上,形成一批桑园面积达10万亩以上的重点蚕桑生产基地。
(1)已具备条件:
summernote-img
图 12 团队基础
团队经验丰富:本团队由来自数学与统计学院的统计学和商学院的国际经济与贸易与工商管理五位同学组成,团队成员对工商管理、数据分析、财务分析、运营等都有比较丰富的知识储备以及实践经验,为日后对桂西北石漠化地区桑蚕产业优化提升探索可行性道路提供理论基础。且团队成员对本研究项目兴趣浓厚,能力互补。
调研途径方便:成员3位来自广西桂西北部,家居桑蚕养殖地,为后续实地调研提供了坚实保障和有利支撑。
其他方面:指导老师拥有长期创新创业指导与各类赛事指导经验丰富的指导老师,为项目指明大方向;团队部分成员是项目目标地区的当地居民,对项目已有一定的了解,而且各成员间拥有广阔的社交关系网,为项目研究提供便利。
(2)尚缺乏的条件
资金短缺:项目启动和运营初期可能需要资金的投入,包括调研过程中车费、住宿费、市场推广等方面的费用。如果资金不足,可能会影响项目的进展。
调研方面:在调研中可能会存在组员间意见分歧的问题。
(3)解决方案:
经费申请:团队一方面可申请学校资金开展进一步调研,另一方面向相关企业申请赞助。
实时资料收集:通过官服政府网站等了解广西石漠化地区的最新情况,及时更新项目内容,解决当下现实问题,根据当地环境进行针对性调研。
积极沟通:积极与导师进行交流分析,加强团队的沟通与协作。

经费预算

开支科目 预算经费(元) 主要用途 阶段下达经费计划(元)
前半阶段 后半阶段
预算经费总额 10100.00 总支出 4850.00 5250.00
1. 业务费 9500.00 总支出 4550.00 4950.00
(1)计算、分析、测试费 1500.00 数据调查分析 900.00 600.00
(2)能源动力费 0.00 0.00 0.00
(3)会议、差旅费 5000.00 调研过程中的车旅费、住宿费 2500.00 2500.00
(4)文献检索费 2000.00 文献的调查与论文的查重 750.00 1250.00
(5)论文出版费 1000.00 出版论文 400.00 600.00
2. 仪器设备购置费 0.00 0.00 0.00
3. 实验装置试制费 0.00 0.00 0.00
4. 材料费 600.00 资料的打印 300.00 300.00
结束