详情

基于ChatGPT的数学分析智慧题库建设与实现

申报人:陈道彬 申报日期:2025-05-24

基本情况

2025年批次
基于ChatGPT的数学分析智慧题库建设与实现 学生申报
创业训练项目
工学
计算机类
学生自主选题
一年期
鉴于传统数学分析试卷出题方式单一、流程繁琐且耗时较长,难以满足学生日益增长的个性化学习需求,同时数学分析学科本身学习难度大、题目类型繁多,我们团队专注于打造基于ChatGPT技术的数学分析智慧试题库。我们利用前沿的自然语言处理技术和ChatGPT算法,精心研发了智能试题生成与解析系统,该系统能够依据学习者的实际水平智能推荐个性化试题,并实时反馈学习效果,自动生成详尽的学习报告,从而助力学习者快速掌握数学分析知识,实现学习效果的全面提升。
2024年全国大学生市场调查与分析大赛全国三等奖;
2024“泰迪杯”数据挖掘挑战赛全国二等奖
主持2024年广西哲学社会科学研究年度课题
对项目的组织实施和管理、研究内容、研究思路、研究方法和研究报告撰写等进行指导。
对项目的组织实施和管理、研究内容、研究思路、研究方法和研究报告撰写等进行指导。
区级

项目成员

序号 学生 所属学院 专业 年级 项目中的分工 成员类型
陈道彬 数学与统计学院 信息与计算科学 2022 负责项目各环节的管理与控制
张子诺 数学与统计学院 信息与计算科学 2022 负责系统平台问题反馈整理
曾旭杰 数学与统计学院 信息与计算科学 2023 负责试题的数据检测和分析
黄崟 数学与统计学院 信息与计算科学 2023 负责系统后续修复以及软件调试
陈俊威 数学与统计学院 信息与计算科学 2023 负责技术的运营与维护以及项目的日常运营

指导教师

序号 教师姓名 所属学院 是否企业导师 教师类型
谢海 数学与统计学院

立项依据

(1)行业历史
数学分析试卷出题的行业历史中,传统方式长期占据主导地位,并展现出了其固有的特点与不足,特别是在数学分析这门既严谨又复杂的学科中。传统出题方式主要依赖于教师或数学分析领域的专家,他们根据教学大纲和数学分析教材的内容,手动编写试题。这种方式虽然能够确保试题与数学分析教学内容的紧密关联,但在实际操作中却面临诸多挑战。首先,传统出题方式在数学分析试卷的编制上耗时费力。数学分析是一门理论性强、计算量大、逻辑严密的学科,试题的编写需要考虑到各种数学概念的准确性、逻辑推理的严密性以及计算步骤的完整性。这需要教师或专家投入大量的时间和精力,从而在一定程度上限制了他们在数学分析教学其他方面的投入。
传统出题方式在数学分析试卷中缺乏个性化的考量。由于数学分析的学习难度和深度因人而异,试题的编写通常是根据大多数学生的平均水平来设计的。然而,这种“一刀切”的方式难以满足不同层次学生的需求,导致一些学生觉得试题过于简单而缺乏挑战性,而另一些学生则可能觉得试题过于困难而难以应对。此外,传统出题方式在数学分析试卷的更新和维护方面也存在一定的困难。随着数学分析理论的不断发展和教学方法的改进,试题也需要相应地进行调整和优化。然而,由于传统出题方式缺乏灵活性和可扩展性,因此难以实现试题的快速更新和有效维护,这在一定程度上影响了数学分析试卷的质量和教学效果。
(2)项目前景
当前教育领域数字化转型已成为教育改革的重要方向和政策导向。在这一背景下,ChatGPT在数学分析试题库建设和实现项目中展现出巨大的潜力。凭借其强大的自然语言处理能力,ChatGPT能够自动生成涵盖数学分析的基础知识点至复杂概念和多步骤解题过程的试题,极大地丰富了试题库的多样性和深度。同时,通过智能分析学生的学习行为和成绩,ChatGPT能为学生推荐个性化的学习路径和试题资源,提升学生在数学分析领域的学习效率并增强学习动力。
此外,ChatGPT的应用还简化了试题库的管理过程,通过自动化处理和智能分类降低了管理成本,提高了资源利用效率。这不仅符合教育数字化转型的趋势,更推动了教育技术的创新与发展,为构建智能化、个性化的教育生态系统提供了有力支持。未来,ChatGPT的应用场景将进一步拓展至其他学科和领域,并与在线教育平台、智能教育硬件等设备相结合,形成完善的教育产业链和商业模式,从而全面提升教学质量和效果。
(3)市场规模及增长趋势
本系统精准定位服务于数学及理工科领域的学习者与教育者,特别是大学及以上阶段的学生、教师及科研人员,尤其聚焦于对数学分析学科有深入探索与研究需求的特定群体。我们的智慧数学分析试题库系统,致力于满足这些用户在数学分析学习进程中的个性化需求,尤其擅长辅助用户深入理解复杂数学概念及多步骤解题技巧的实践应用。
更进一步,我们规划将此系统拓展至在线教育平台,专为高校数学分析教师量身打造一套高效、专属的个性化试卷生成工具,旨在大幅度减轻教师出题的工作量,释放其宝贵时间资源。与此同时,我们亦将为学生群体构建一套完善的在线数学分析考试与自测平台,确保学生能够随时随地进行自我检验与能力提升,满足其灵活多样的学习需求。通过这一系列举措,我们致力于打造一个专注、高效且全面的数学分析学习生态系统。
1-2年:以桂林市为核心,专注于数学分析智慧试题库的产品研发和市场推广。与北京地区的高校、在线教育平台及数学教育机构建立紧密合作关系,通过提供定制化试题和个性化学习路径,逐步树立品牌影响力。
3-5年:立足广西,深耕区内市场,特别注重在南宁、柳州、桂林等一线城市及部分具有发展潜力的二线城市的高等教育机构与在线教育平台上推广我们的数学分析智慧试题库。在此期间,我们将积极寻求风险投资、争取政府补助,并与区内外的合作伙伴实现资源共享,通过多种融资渠道筹集资金,以支撑产品的不断迭代升级与市场的迅速拓展。此外,本阶段将高度重视人才的引进与培育工作,为公司的长远发展奠定坚实的人才基础。
5-7年:利用前期积累的资金、技术和市场资源,对公司进行战略重组和资源整合。优化内部管理和运营流程,消除阻碍公司快速发展的障碍。同时,积极筹备上市融资,以进一步扩大公司规模,提升品牌影响力,并探索将智慧试题库系统拓展至更多学科领域和在线教育场景的可能性。
(4)行业竞争对手
行业对手方法 缺点
传统静态试题库系统:
这些系统通常提供的是静态、固定的试题集合,缺乏根据用户学习进度和难度需求进行动态调整的能力。此外,它们往往缺乏智能化的推荐算法,无法为用户提供个性化的学习路径和试题资源。
基于关键词搜索的试题库:
虽然这类系统允许用户通过关键词搜索试题,但它们往往无法准确理解用户的具体学习需求和上下文,导致搜索结果不够精准和个性化。此外,它们缺乏深度学习和理解用户学习路径的能力。
单一平台的在线学习系统:
这些系统通常仅限于特定平台或设备,缺乏跨平台兼容性和灵活性。用户可能需要在多个平台之间切换以获取完整的学习资源,这降低了用户的使用便捷性和体验。
缺乏互动与反馈的学习系统:
部分竞争对手在数据管理和隐私保护方面存在不足。用户的个人信息和学习数据可能面临泄露风险,这降低了用户的信任度和使用意愿。此外,数据安全问题还可能对系统的稳定性和可靠性造成潜在威胁。
(1)项目情况
summernote-img
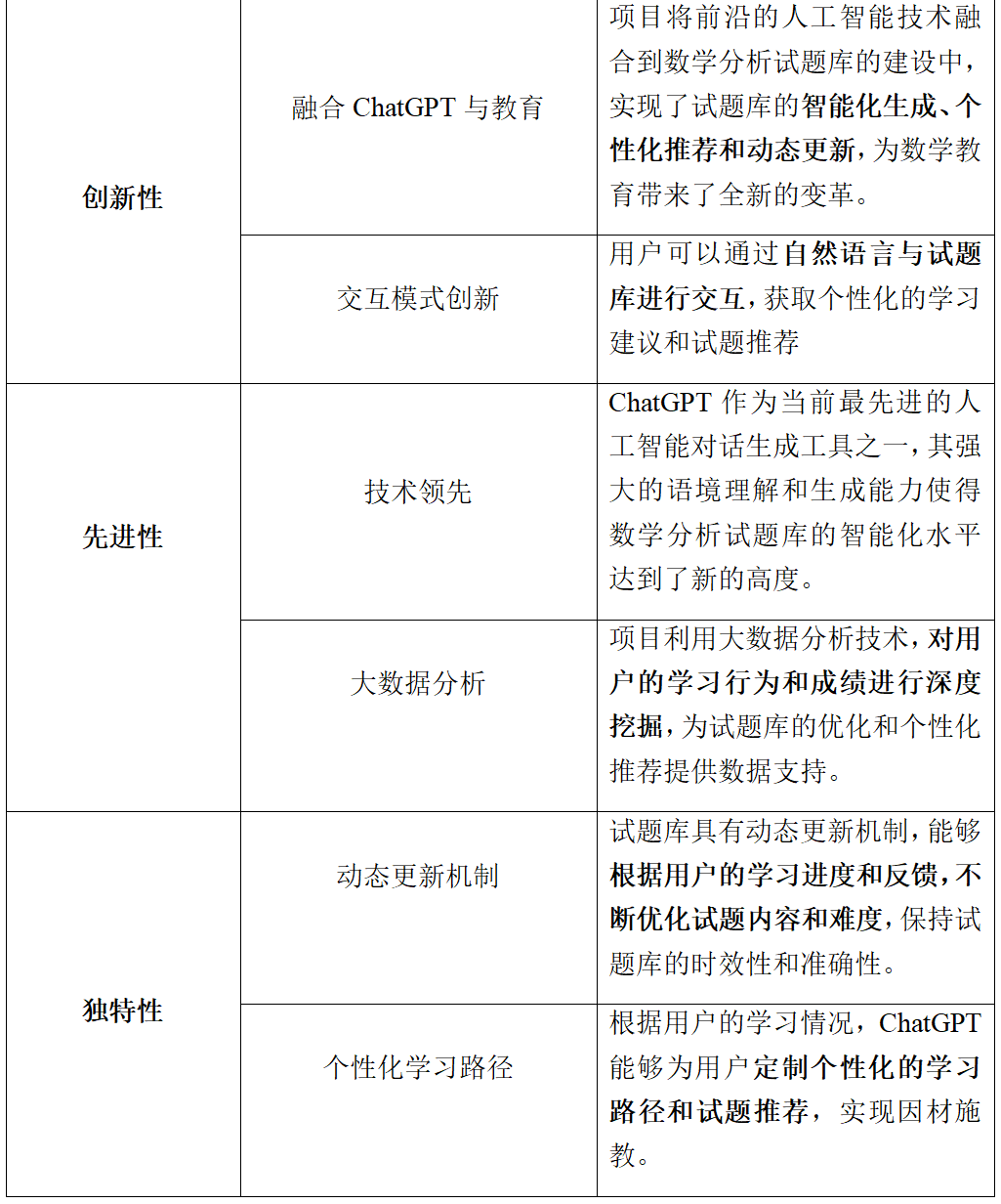
(2)产品技术的创新性、先进性和独特性
summernote-img
(3)商业模式的创新性
研发阶段 :根据不同客户需求,将预先制作的产品设计图进行研发,将本公司的人才以及技术结合,同时邀请不同车辆人员参与其中,研发出更加先进、新潮和受欢迎的产品,提供给客户更满意的服务
生产阶段 :项目将生产外包,制造商根据我们项目需求制造出产品。制造商根据我们提供的详细规格和功能要求,负责试题库的物理载体(如服务器、存储设备、智能终端等)的制造与组装,以及软件系统的定制化开发。们会提供全面的技术支持和监督,以确保生产过程的顺利进行。同时,我们也会对制造商的生产进度进行实时跟踪,以确保产品能够按时交付。
销售阶段 :不仅借助于互联网平台开展线上销售活动,还致力于打造线下门店给用户一些实际体验,节省了客户与企业的时间和精力,也提高了交易效率。
技术支持和维护阶段 本项目根据产品需要建立一个技术团队为基于Chatgpt的数学分析智慧试题库建设与实现的需要提供技术支持和维护,这不仅可以保证本系统得到及时的维护,而且还可以让客户的需求得到及时满足,以此提高客户的满意度,间接增加用户群体、提高营业收入。
数据分析和改进阶段: 我们充分利用产品使用监测数据、客户反馈、客服信息以及第三方数据与市场调研等多源数据,通过集成用户行为追踪系统、建立多渠道反馈收集机制、分析客服对话内容以及整合外部资源,全面而深入地了解用户需求、学习难点及市场趋势。借助先进的自然语言处理技术和A/B测试方法,我们不断迭代优化试题库内容、界面设计和服务流程,确保试题库的时效性、准确性和竞争力,持续提升用户体验和学习效果。
(4)竞争优势
① 个性化与定制化服务
借助ChatGPT的个性化推荐引擎,试题库能够精准地依据学生的学习进展、个人偏好以及在数学分析领域内的研究者的具体研究方向,量身打造个性化的学习路径和题目精选集,从而大幅度提升学习效率与针对性。这种定制化的服务不仅确保每位学生或研究者都能获得与其需求高度匹配的练习材料,还促进了更深层次的知识掌握与研究进展。
② 丰富的题库资源与高效的更新机制
本系统试题库广泛覆盖了数学分析的各类知识点和题型,充分满足不同学习阶段和需求的学生。通过与ChatGPT技术的紧密融合,试题库能够实时更新题目内容,确保题目既新鲜又贴合当前学习趋势。同时,其强大的搜索与筛选功能,让学生轻松快速地找到最适合自己的练习题,有效提升学习效率。
③ 造价便宜、可推广性高
目前我们的系统已经开发完成,并且成功的通过实际测试,准确率高,实时性强,造价便宜,技术性高且便于推广,且存在的较高的技术壁垒,短时间内难以被复制和攻克。
④ 功能齐全稳定,支持功能定制
当前产品已具备全面的功能配置,并历经了广泛的测试验证。若现有功能未能完全契合目标用户群体的特定需求,我们提供灵活的沟通渠道,以便用户提出个性化定制要求,从而确保产品能够精准满足用户的期望与需求。
1.系统环境需求:
①服务器设备:
Web 服务器:
CPU:多核处理器如Intel Xeon或AMD EPYC
内存:至少16GB或更高
存储:SSD硬盘(RAID配置,至少500GB)
操作系统:Linux如(Ubuntu、CentOS)或Windows Server
云服务如AWS、阿里云、Azure等
数据库服务器:
CPU:多核处理器(4核以上)
内存:16GB及以上
存储:至少500GB的SSD硬盘
数据库类型:MySQL、PostgreSQL或NoSQL数据库如MongoDB
人工智能计算服务器:
GPU:NVIDIA A100、V100或Tesla系列,或者云端GPU资源
CPU:至少16核以上
内存:32GB以上
存储:1TB以上,采用NVMe SSD以确保数据读取和模型训练、推理的速度。
存储设备:
分布式存储系统如Ceph或GlusterF以保证高可用性与容错能力。
选择SSD以保证数据的高效访问速度。
加密设备:
对数据进行加密(如SSL/TLS协议)确保在传输中的数据安全。
在数据库层面启用加密,以保护存储的敏感数据。
安全监控与入侵检测系统(IDS):
安全监控系统如Splunk、Zabbix进行实时监控,检测潜在的安全威胁。
开发与运维工具:
持续集成与持续交付(CI/CD)工具,如Jenkins、GitLab CI、GitHub Actions等,以实现自动化部署和测试。
②用户访问设备:
客户端设备:
用户通过网页、移动设备或桌面应用访问平台。需要支持常见的浏览器(Chrome、Firefox、Edge、Safari等),以及响应式设计以适应不同设备屏幕。
2.质量保障
对于本平台的产品,给予下列保障与服务:
(1)本产品课程内容全年不断更新,确保试题库的时效性和完整性,人工审核 和AI算法优化试题质量,确保试题准确性和难易程度丰富;
(2)本平台内容不会提供给其他未合作平台用户,保障用户的权益;
(3)如若在本平台支付后未收到产品,平台客服会于您沟通至问题解决;
(4)由于虚拟产品的特殊性,不支持个人原因导致的退款,一切解释权归本平台所有。
3.生产成本
(1)技术研发成本
系统以及App的开发由团队中的技术人员负责,并邀请专业技术人员指导完善,总计预期花费40000元;产品已研发成熟,曾使用55000元研发经费。
(2)用户支持与培训成本
为了帮助用户更好地使用平台,建立一套在线帮助、用户手册等支持系统。总花费预期在5000元。
(3)产品宣传推广
线上宣传如微信、微博、主流平台内容创作者、搜索引擎等,故此部分开销以年份记,预算初期每年宣传部分花销35000元,后期每月的宣传花费为总赢利的1%,可累积。
(4)运营和维护所需费用
①产品及系统维护费用预计花费15万人民币/年,并全部用于平台的维护、平台的售后服务和新功能的开发。
②公众平台及收费平台等的获随取着软件的推广,必然需要与各大公众服务平台接u轨,如进入应用商店,获得微信支付、支付宝等公众支付平台的支持等,这部分的花销初期为2000,后期每年拿出总收入的5%作为拓展基金。
(5)其他费用
法律与合规成本,题库内容的版权保护,避免抄袭和侵权问题支付版权费用和人工的成本费用等,预计花费20000元/年。
4.运营方式
本项目是基于B2C(Business-to-Customer)和B2B(Business-to-Business)商业模式相互配合,相互促进。B2C是直接面向消费者销售产品和服务商业零售模式。这种模式下,企业通过互联网或其他电子方式直接向消费者销售产品或服务,消费者可以通过网站或其他电子渠道进行购买。B2B是企业和企业之间通过专用网络,进行数据信息的交换、传递,将企业内部网和企业的产品及服务,通过移动客户端与客户紧密结合起来,通过网络的快速反应,为用户提供更好的服务,从而促进业务发展。
我们与高校、培训机构、教育平台等合作,向他们提供定制化的试题库和在线教育服务。向教育科技公司提供题库、题目生成算法等技术外包服务。
本平台采用订阅制和会员制双服务版本,提供免费基础版和付费高级版。用户可以按月或按年订阅使用平台的服务,享受持续更新的题库和学习资源。免费版提供免费题库和基础功能,付费版则提供更多试题、个性化服务和深度解析等功能。
资金前期来源为创办人投资、学校资助和和银行贷款,用于软件开发和检验与产品外观设计,并在合作教育企业中试运行,用于完善基于ChatGPT技术生成的高质量数学试题系统。当产品已成熟稳定,各项运行体制检测完毕,引入风险投资。积累试用用户,增加宣传力度,使产品系统使用者的规模扩大,抢占市场。主要如下:
(1)前期团队投资60000元人民币的创业基金。
(2)计划向银行借款,筹资 10万元人民币用于本项目。
(3)高校和教育机构的资金支持,在一些教育场合进行宣传,以此来获得赞助。
(4)利用主流电子商务平台开设官方旗舰店,直接面向消费者售卖基于ChatGPT技术生成的高质量数学试题,积累用户群体并扩大市场份额。
(5)在网络和现实中定期发布在线问卷,收集用户对于现有功能和服务的意见建议,分析我们产品的优势和不足,并进行改正升级。
(6)在教育部门宣传我们的ChatGPT的数学分析智慧试题库,与出版社合作出版配套教材,或是与在线教育平台共享资源,拓宽销售渠道。
(7)当ChatGPT的数学分析智慧试题库系统经过消费者和合作教育机构充分测试并证明其稳定性和有效性后,我们将积极接触潜在的风险投资者,展示系统的创新性和商业潜力,以吸引外部资本注入,助力产品的发展。
(8)目前我们已拥有成熟的智能数学分析试题生成系统,所以前期的创业基金一部分用于和政府及有关部门办理相关手续,另一部分用于市场宣传,宣传费大约35000元/年,由于刚刚创业,暂不需要招聘员工,所以暂时由我们六个人全权负责。
1.合作计划
(1)校企合作
与桂林理工大学数学系合作,向师生介绍并演示数学分析智能试题库的使用方式。为高校提供特定的试题库,根据课程大纲进行调整,提供个性化的学习方案。
(2)与考试培训机构合作
为机构提供数学分析题库服务,利用平台的数据分析能力为培训机构提供学员学习进度和表现的详细报告,帮助其更好地调整教学内容和方法,增强其培训课程的质量。
(3)与教育科技公司合作
向教育科技公司演示数学分析试题生成技术,智能解析系统等,将平台嵌入到其已有的教育产品和服务中,扩大市场份额。
(4)与数学教育博主合作
可以与国内的主流视频和教育平台博主进行合作,如哔哩哔哩、抖音、知乎等内容创作者合作,在其数学分析的学习视频中植入平台推广,为内容创作者的粉丝提供专属折扣,从而提升平台的知名度,吸引更多的学生用户。
(5)与搜索引擎合作
利用大数据自动精确追踪潜在用户,通过邮件营销、推送通知、在搜索引擎内推送广告等方式,让搜索相关内容的用户了解到本平台,提高推广针对性。
2.机构设置
(1)销售部:主要负责管理各个销售渠道,将产品销售给用户,并负责收集用户的反馈和售后处理。
(2)市场部:主要对我们的产品进行宣传,激发市场需求,与市场进行有效的沟通,根据发展规划,制定相应的促销方案。
(3)行政部:主要对团队中各项事务进行组织、管理、监督和指挥,协调各部门之间的关系。
(4)财务部:主要负责销售统计、复核工作,每月负责编制销售应收款报表和财务情况分析,负责资金管理、调度。
(5)人力资源部:负责团队的人力资源管理,为团队的发展提供人力资源保障,制定团队人力资源管理的方针、政策和制度。
(6)技术部:主要负责平台的研发和迭代更新,根据用户的反应对系统不断地进行完善。
3.人员管理
(1)项目经理
①全面管理公司的大小事件,总调度。
②确保平台的正常营运,审核营销计划,统筹策划和确定合作商内容,检查运营平台的效果,对平台应用实施要求和质量有领导责任。
③对销售人员和研究员的业务培训工作。
④负责和所需各类应用商家做好协商达成合作、以及与合作公司进行监管理系统员工的所需数据开放方面进行协调。
(2)销售总监
①供应应用服务,向政府、公司、个人提供优质咨询服务,引领推广使用。
②通过官方网站、邮箱联系客人等,调研和考察,得到及时反馈与合理要求并上报。
(3)财务总监
①定期对公司营运资金进行整理和分析。
②对每月公司盈利进行统计并进行资金管理。
(4)研发总监
①着重进行产品开发。
②网络方面与其他网络运营商进行协调。
4.销售策略
(1)市场进入和开发阶段(1-2 年)
①在短视频平台、微信公众号、微博、官网等平台发布推文并更新产品最新动态
②开展产品的用户免费体验活动,让用户切身体会到智能题库所带来的方便性、智能性与个性化。
③在一些包含数学分析学习的高校中,推广我们的产品,以产出既合乎标准又富于变化的考题,为教师减负命题负担并提升命题时效性为设计理念,现场演示智能题库操作过程,让师生感受到我们产品的方便性、智能性与高效化。
④向教育科技公司演示数学分析试题生成技术,智能解析系统等,将平台嵌入到其已有的教育产品和服务中,同时可以让该公司用户试用本平台服务,让用户体会到本平台的科学性、高效性、前沿性,从而激起该公司的合作欲望,扩大市场份额。
⑤与国内一些主流视频和教育平台博主进行合作,如哔哩哔哩、抖音、知乎等内容创作者合作,在其数学分析的学习视频中植入平台推广,为内容创作者的粉丝提供专属折扣,从而提升平台的知名度,吸引更多的学生用户。
(2)市场成长阶段(3-5 年)
①增加各种联合广告、跨平台推广等方式提升知名度。
②与数学竞赛组织方合作,提供题库支持,智能解析系统等,并设立奖项,吸引优秀学生参与平台的学习与挑战,以提升平台影响力。
③与国内主流搜索引擎合作,利用大数据自动精确追踪潜在用户,通过邮件营销、推送通知、在搜索引擎内推送广告等方式,让搜索相关内容的用户了解到本平台,提升转化率。
④通过创建社区或社交平台,让用户参与学习讨论、分享学习心得,从而增加他们对平台的忠诚度和粘性。
⑤鼓励用户在平台上留下真实的评价,通过好评提升平台的可信度,增加潜在用户的购买信心,和对平台的信任感。
⑥通过做地方性的招商广告来寻找下一级代理及经销商,分享智能题库的前景与投资商机,做到统一的代理政策。
(3)市场成熟阶段(5-10 年)
①与各省高校联合编写数学分析教材或辅导书,结合平台题库进行线上线下的教学推广。
②与教育部门合作,进一步扩大产品口碑和影响力。
③与合作方定期举办线上和线下的学术讲座、研讨会等活动,推广平台并深化合作。
1. 技术风险分析与应对措施
第一,ChatGPT等大语言模型的性能可能会受到多种因素影响,如模型更新、数据偏差等,导致试题生成质量不稳定或智能解析、批阅的准确性下降。
第二,尽管大语言模型具有强大的文本生成能力,但在生成数学分析试题时,可能因对数学概念、逻辑的理解不够精确,导致题目出现错误或不严谨的情况。
应对策略:
(1)建立模型性能监控机制,定期对模型生成的试题和解析结果进行评估。与模型供应商保持密切沟通,及时获取模型更新信息并进行适配优化。同时,利用大量高质量的数学分析专业数据对模型进行针对性微调,优化模型生成的试题和解析结果。
(2)建立严格的试题审核机制,邀请数学教师组成审核团队,对生成的试题进行审核和修正。同时,利用大量的高质量数学试题数据对模型进行针对性训练,优化模型的参数和算法,提高试题生成的准确性和专业性。
2. 市场风险分析与应对措施
第一,教育科技领域发展迅速,可能会出现更多类似的试题库产品或服务,竞争加剧可能导致市场份额下降。
第二,教育政策、教学理念和学生学习方式可能发生变化,如果不能及时捕捉并适应这些变化,产品可能无法满足用户需求。
应对策略:
(1)持续创新和优化产品功能,突出本试题库在数学分析领域的专业性、个性化服务以及与教学深度融合的优势。加强品牌升级和市场推广,提高产品的满意度和知名度。通过优质的用户体验和良好的口碑,吸引并留住用户。
(2)密切关注教育行业动态和用户反馈,建立用户需求调研机制,定期收集用户意见和建议。及时调整产品功能和服务,以适应市场变化和用户需求。
3.财务风险分析与应对措施
第一,部分财务人员缺乏足够的专业知识,无法有效识别和控制潜在的财务风险。
第二,投资行为没有经过充分论证就贸然实施,可能会给企业带来不必要的损失。
第三,企业在利润分配方面没有明确的规定,可能会引发内部矛盾,影响员工的积极性。
第四,目前企业财务管理系统相对落后。
应对策略:
(1)提升财务团队的专业素质,定期组织培训课程,增强他们对现代财务管理理念的理解。
(2)树立正确的风险观念,加强企业财务决策的水平。
(3)制定公平合理的收益分配制度,既要考虑股东的利益,也要激励员工的工作热情。
(4)对企业内部的财务资本结构进行优化,构建健全的财务管理制度,确保企业财务健康稳定运行。

summernote-img

经费预算

开支科目 预算经费(元) 主要用途 阶段下达经费计划(元)
前半阶段 后半阶段
预算经费总额 10000.00 4600.00 5400.00
1. 业务费 6200.00 2700.00 3500.00
(1)能源动力费 1600.00 800.00 800.00
(2)会议费 600.00 300.00 300.00
(3)差旅费 1000.00 400.00 600.00
(4)文献检索费 1500.00 700.00 800.00
(5)论文出版费 1500.00 500.00 1000.00
2. 仪器设备购置费 1600.00 800.00 800.00
3. 材料费 2200.00 1100.00 1100.00
结束