详情

基于Fe-Cu-Zn MOF的多酶活性构建可视化比色传感阵列用于茶多酚识别及六大茶系区分

申报人:黄宏健 申报日期:2025-05-26

基本情况

2025年批次
基于Fe-Cu-Zn MOF的多酶活性构建可视化比色传感阵列用于茶多酚识别及六大茶系区分 学生申报
创新训练项目
理学
化学类
学生来源于教师科研项目选题
一年期
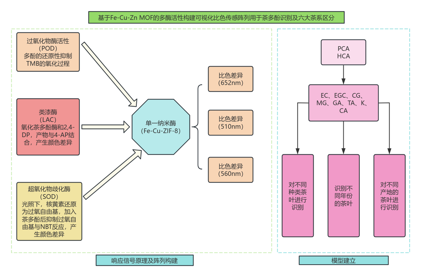
中国六大茶类品种繁多,质量参差不齐,缺乏严格的分级标准。因此,准确鉴别茶叶的种类和品质是亟需解决的问题。本项目拟以Zn基ZIF-8金属有机框架(MOF)为模板,采用同步沉淀法合成一种新型Fe-Cu-Zn MOF,并基于Fe-Cu-Zn MOF优异的多酶活性及不同多酚与其表面存在的不同作用力,构建三个通道×八个茶多酚×四个平行的比色传感阵列,用于对不同浓度、不同种类或不同年份的茶多酚生成复杂独特的响应指纹,以此实6 大茶系茶叶的鉴别。
本项目负责人黄宏健为应化23创新班的学生,曾作为成员参与过2024年的大创项目,成绩综测优良,热爱实验,在实验课上认真且专注的操作完成实验,具有很好的实验基础和理论知识的储备
① 国家自然科学基金-地区基金项目,主持,项目编号22264011, 2023.01~2026.11,主持。
② 广西科技计划项目-人才基地,项目编号:桂科AD21220146,2021.12~2024.11,主持。
③ 广西自然科学基金-青年基金,项目编号:2020GXNSFBA297114,2020.12~2023.12,主持。
④ 化学生物传感与计量学国家重点实验室(湖南大学)2019年开放基金,2020.05~2022.04,主持。
指导老师邹建梅副教授长期从事功能材料制备、分子探针的研发和应用,在材料制备及其应用等方面取得了大量的成果,目前已指导了多位研究生,在科研方面经验丰富,能够顺利的指导学生开展本项目,而且个人经费充足,有固定实验室,能够为本项目的开展提供支持。
校级

项目成员

序号 学生 所属学院 专业 年级 项目中的分工 成员类型
黄宏健 化学与生物工程学院 应用化学(创新班) 2023 负责人
唐廖明 化学与生物工程学院 应用化学 2023 资料收集、实验实施、报告整理
戴优 化学与生物工程学院 应用化学 2023 资料收集、实验实施、报告整理
吴丽平 化学与生物工程学院 应用化学(创新班) 2023 资料收集、实验实施、报告整理

指导教师

序号 教师姓名 所属学院 是否企业导师 教师类型
邹建梅 化学与生物工程学院

立项依据

准确鉴别茶叶的种类和品质极具现实意义。本研究旨在合成一种具有优异多酶活性的Fe-Cu-Zn MOF材料,并将其用于构建多通道的可视化比色传感阵列。基于多酚物质的还原性及不同多酚物质与Fe-Cu-Zn MOF材料间存在不同作用力可引起其多酶活性发生改变的原理,从而实现多个多酚物质的同时检测和快速区分,完成6大茶系茶叶的鉴别。
基于以上研究目的,本项目具体研究内容如下:
1. Fe-Cu-Zn MOF材料的设计合成
Fe-Cu-ZnMOF材料的设计合成是一个涉及多金属有机框架(MOFs)的反应过程。其合成分为两步,首先通过Zn(NO3)2.6H2O和2-Meth常温搅拌9小时,在烘箱60℃下干燥12h后,得到ZIF-8。然后将FeSO4和CuCl2加入制备好的ZIF-8中,充分搅拌后用甲醇离心洗涤三次,60℃下干燥12h后,得到Fe-Cu-ZnMOF。
2. Fe-Cu-Zn MOF材料的多酶活性的探究
首先探究了Fe-Cu-ZnMOF的POD活性,在H2O2存在下通过催化氧化TMB反应生成蓝色oxTMB,将 50 μL Fe-Cu-ZnMOF(0.7 mg/mL)、100 μL H2O2(9 mM)和 100 μL TMB(0.12 mM)与 350 μL MES 缓冲溶液(100 mM,pH 6.7)混合,用水补齐至 1 mL。在室温下反应 5 min 后,使用紫外分光光度计在652 nm处采集紫外吸收光谱。
然后探究了Fe-Cu-ZnMOF的LAC活性,Fe-Cu-ZnMOF氧化2,4-DP后与4-AP反应生成粉红色的螯合物,将 100 μL Fe-Cu-ZnMOF(0.7 mg/mL)、100 μL 2,4-DP(1 mM)和 100 μL 4-AP(1 mM)与 700 μL MES 缓冲溶液(100 mM,pH 6.7)混合。在60℃下反应 20 min 后,使用紫外分光光度计在510 nm处采集紫外吸收光谱。
最后探究了Fe-Cu-ZnMOF的SOD活性,光照下核黄素可以生成超氧阴离子自由基,超氧阴离子自由基与NBT反应生成蓝紫色的甲腙产物,而SOD能够清除超氧阴离子自由基。在2-甲硫氨酸存在下,将 150 μL Fe-Cu-ZnMOF(0.7 mg/mL)、30 μL 核黄素(0.4 mM)和 30 μL NBT(1 mM)与760 μL MES 缓冲溶液(100 mM,pH 6.7)混合。光照反应 5 min后,使用紫外分光光度计在560 nm处采集紫外吸收光谱。
3. 可视化比色传感阵列的构建
首先,在反应体系中加入Fe-Cu-ZnMOF、 MES 缓冲液、酚类化合物( MG、TA、CA、C、EGC、GA、 EGCG、EC)、TMB、H2O2,并加入超纯水,记录反应体系在 652nm 处不同时间的吸光度。同样,将TMB和H2O替换为2,4-DP 和4-AP进行第二个实验,再将TMB和H2O2替换为2-甲硫氨酸和核黄素和NBT进行第三个实验。最后,通过欧式距离计算8种酚类化合物在两种不同酶体系中的反应差异,构建比色传感器阵列,从而得到三个通道×八个茶多酚×四个平行的比色传感阵列。
4. 可视化比色传感阵列对茶多酚的识别
利用该比色传感阵列进行不同浓度茶多酚的区分。参照上述描述的反应体系分别加入不同浓度的茶多酚(MG、TA、CA、C、EGC、GA、EGCG、EC),测定体系在 652 nm、510nm、560nm处的吸光度。通过计算每种待测茶多酚所对应的 [(A-A0)/A0](其中 A 和 A0 分别表示在有无茶多酚存在下,在 652 nm 处的吸光度值),获得指纹图谱,从而可以得到一个“3个通道×8个茶多酚×4个平行的比色传感阵列”的数据矩阵。采用 SPSS 22.0 和 SPSSPRO 统计软件进行主成分分析(PCA)、聚类分析(HCA)判别分析,获得判别分析图,实现对不同浓度茶多酚的识别。 利用该比色传感阵列进行多元混合茶多酚的区分。参照3中描述的反应体系分别加入多元混合的茶多酚。检测其在 652 nm、510nm、560nm 处的吸光度值后,进行判别分析,进而实现对多元茶多酚的识别。
5. 可视化比色传感阵列对六大茶系的识别
选取 17 种茶叶均采购于中国山东省茶叶市场。首先把茶叶样本预处理,然后将反应体系中的茶多酚替换为茶叶样品,实验后得到茶叶样本的紫外吸光度差值,实验数据通过 PCA 和 HCA 判别分析得到 6 大茶系和茶种的分类结果。通过比色传感阵列对六大系列区分,同时区分更具体的茶叶品种。
茶,因具有抗氧化、抗炎、保护心血管、抗肥胖等生理功能,成为世界上最受欢迎的饮料之一[1-4]。根据发酵程度可分为绿茶、黄茶、白茶、乌龙茶、红茶和黑茶六大系列[5,6]。每一种茶都有独特的味道和效果,不同茶系列的茶也具有不同的茶性,因此适合不同的人群。例如,绿茶可以增强思维能力。红茶口感甘甜浓郁,有调节胃肠功能的作用。乌龙茶口感适中,具有降血脂的能力。由于中国六大茶类品种繁多,质量参差不齐,缺乏严格的分级标准。因此,准确鉴别茶叶的种类和品质是亟需解决的问题。
茶多酚类物质是组成茶叶的化学成分中含量较为丰富的,占茶叶干重的20-35%,主要包含儿茶素类, 酚酸类,花青素类以及黄酮和黄酮醇类[7]。儿茶素类,也称为茶单宁,约占茶多酚总量的 60-80%,是茶叶色泽和香味的重要组成成分,也是判定茶叶品质的重要指标之一。儿茶素类茶多酚可分为酯型和非酯型,其中酯型包括:表没食子儿茶素没食子酸酯、表儿茶素没食子酸酯、没食子儿茶素没食子酸酯和儿茶素没食子酸酯,非酯型包括:表没食子儿茶素、儿茶素没食子酸,表儿茶素和儿茶素(Catechin,C)。酚酸类化合物,是苯环上多个羧基和羟基取代基的芳香类化合物,含量约占茶叶干重5%左右。主要包括没食子酸(Gallic acid,GA)、咖啡酸(Caffeic acid,CA)、绿原酸(Chlorogenicacid,CGA)以及缩合衍生物等。 茶叶中的花青素类含量比较少[8],一般约占茶叶干重的 0.01%,常与葡萄糖等糖类物质形成苷类物质,主要有:飞燕草素-3-O-葡萄糖苷,芙蓉花白素,飞燕草花青素等。茶鲜叶中分离得到的 3 种主要黄酮醇为杨梅素、槲皮素和山奈酚。目前,依据对茶叶中茶多酚的类别以及含量实施精准检测,进而达成对茶叶种类的准确鉴别,是众多方法中最为可靠的途径之一。
传统的传感器以“turn-on”模式为基础, 实现分析物的定性和定量检测[9,10]。这种设计存在一定的缺点,如难以实现结构和性质相似分析物的检测;此外,针对含量复杂的混合物,无法较快的设计具有专一选择性的传感单元。阵列传感器应运而生,它是一种基于多个传感通道,同时能够获取多个响应信号的差异,从而实现多个目标物的同时辨别的高通量检测方法。其工作原理简单讲就是:单个传感单元对不同待测物产生差异性响应,同时多个传感单元对单一待测物也存在差异性响应[11]。阵列传感器涉及三个过程,(1)对多个目标物识别,(2)产生信号响应差异和(3)响应结果转换为可测量的信号输出;最后利用统计学方法对输出信号进行数据处理,从而实现对目标物的区分传感[12]。阵列传感器在设计时应包含多种对目标物有响应的传感单元,使阵列传感器能够对多种分析物产生响应差异,而阵列传感器通过多个传感单元对分析物进行交互响应后得到特征“指纹图谱” 进行比对分析, 即可实现对目标分析物的定性或定量测定[13],具有分析速度快、多目标识别等优点。
根据传感单元输出的信号可将阵列传感器分为声波阵列传感器、电化学阵列传感器和光学传感器等。光学阵列传感器是根据每个传感元件与分析物作用后产生的响应信号差异所组成的指纹图谱实现分析物识别检测。光学阵列传感器根据响应原理的不同可以分为比色阵列传感器[14,15],荧光阵列传感器[16,17]和多通道阵列传感器[18]。 常见的比色阵列传感器主要是由一些具有特定识别能力的染料组成,这些染料分子在与被检测物相互作用后,引起分子的颜色发生明显的变化,将反应前后颜色色差进行处理,最后选择合适的数据分析方法进行统计分析,从而对被检测物进行定性和定量分析[19]。
由于光学阵列检测方便,灵敏度高,检出限低,反应快速的优点,使其广泛应用在茶叶的检测分析中。 Huo[20]采用纳米多孔二聚体金属卟啉、金属配合物和化学染料作为传感单元,开发了一种快速简便的比色传感器阵列。通入不同种类绿茶香气后该阵列颜色发生变化,使得每种茶叶都有独特的指纹图谱,结合 HCA 和 PCA 判别模型,该阵列可以将中国绿茶按照产地和品级进行分类。此外,整个分析过程快速简便;不需要样品制备,也不需要检测人员的特殊资格。Li[21]研制了一种基于比色传感器的人工嗅觉系统。首先,在硅胶平板打印上 12 种化学响应染料(包括 9 种卟啉材料和 3 个 pH 指示剂),制作出比色传感器阵列对不同等级的毛峰进行区分。通过与茶样品接触后的传感器阵列图像颜色发生变化, 利用主成分分析和反向传播人工神经网络进行多元校准进行建模。采用 9 个主成分得到了最优模型,在校准集和预测集上的分辨率分别为 85%和 86%。因此得出结论,该阵列可以有效的识别茶叶等级。 图 1.3 展示了构建比色传感器和识别茶叶的过程。付贝贝[22]选择了 9 种染料构建比色阵列,该传感单元与茶叶中的氨基酸特异性响应,从而识别了 7 种氨基酸,进一步对来自四大类的 14 个不同品种的茶叶实现了快速准确的识别与区分。Zhang[23]用低成本的 pH 染料和金属离子作为指标和受体构建了一种新型指示剂置换位移(IDA) 传感器, 对儿茶素类茶多酚进行靶向检测,进一步用于绿茶贮藏新期内鲜度的监测。结合识别算法实现了对绿茶新鲜度的准确识别,准确率为 86.67%,因此,所开发的 IDA 传感器能够对绿茶贮藏过程中的新鲜度进行定性和定量监测,为绿茶的质量评价和控制提供了一种新的选择。 Chu[24]合成了两种具有荧光特性的金属有机框架,Tb@UiO-66-(COOH)2 和 Eu@UiO-66-(COOH)2,分别显示绿色和红色荧光。研究发现不同茶多酚的分子质量和所含的酚羟基数量存在明显差异,与羧基的配位效率不一致, 因此导致荧光猝灭程度不同。 从而构建了荧光阵列用于茶多酚和茶叶等级的识别。 结合层次聚类分析和线性判别分析, 成功地实现了茶多酚分类。 进而对不同类别和等级的绿茶样品进行了成功的鉴别。作为生物催化剂,天然酶具有高的催化活性和选择性,但是天然酶存在稳定性差、产量低、成本高和回收困难等缺点,在实际应用过程中容易受到限制[25-27]。为了克服天然酶的高成本和低稳定性,研究者开始研究纳米酶,用于模仿天然酶的酶活性。纳米酶具有稳定性强,可回收性好,耐高温和耐酸碱的优点,且制备过程相较简单,成本远低于天然酶的合成[28]。此外,纳米酶具有可调控性能[29]。金属有机框架(MOFs),也称为多孔配位聚合物。自1989年被发现以来,便受到了极大的关注,自那以后,这一领域迅速发展。由于金属节点和有机配体在晶体结构上的有序排列,MOFs近年来被广泛用作制备类氧化酶活性(OXD)纳米酶,类过氧化物酶活性(POD)纳米酶、类过氧化氢酶活性( CAT)纳米酶,类超氧化物歧化酶( SOD)活性和类水解酶活性等。这些纳米材料具有比表面积大、孔隙率高、易于化学改性、催化活性高等优异的特性,被广泛应用于比色传感研究领域。因此,基于MOFs的多酶活性构建比色传感阵列应用于多酚的鉴别及茶叶的区分具有潜在的应用前景。
基于多金属MOF的多酶活性构建比色传感阵列应用于多酚的鉴别及茶叶的区分目前鲜有报道。该策略通过多金属掺杂,促使一种MOF材料同时具备多种酶活性且极大提高MOF材料的酶催化性能,提升比色传感平台的灵敏度;同时,多通道比色传感阵列的构建,可完成多个多酚物质的同时检测和快速区分,生成复杂独特的响应指纹,实现6大茶系茶叶的鉴别。
拟解决问题
①以Zn基ZIF-8 MOF为模板,采用同步沉淀法合成一种具备优越多酶活性的Fe-Cu-Zn MOF是多通道传感平台构建的关键所在,如何通过合成条件优化获得具备优越多酶活性MOF材料是需要解决的关键问题。
②多通道比色传感阵列的构建是完成多个多酚物质的同时检测及复杂样品区分的关键,因此,如何构建有效的传感通道可明显区分不同的多酚是需要解决的关键问题。
summernote-img预期成果:发表科研论文1篇或申请专利1项。
起止时间 工作内容和要求
2025.6-2025.9 阅读国内外文献,制定初步研究方案
2025.9-2026.2 完成实验,并收集实验数据
2026.2-2026.3 完成实验数据的处理
2026.3-2026.4 整理所有实验数据、准备结题答辩
①理论基础
本课题的提出是在查阅近年来的文献并结合前期实验结果的基础上而提出, MOF材料独特的内在特性,如均匀的多孔网络结构、可调孔径、可调节的化学环境,促使MOFs在各领域引起了极大关注,例如在气体储存、化学传感、分离、催化和细胞保护等;同时,MOF 材料的多金属节点和有机配体的协同作用可能够加速底物与反应物之间的电子转移过程,比传统的非酶催化剂具有更高的反应速率,从而实现高效的催化作用。此外,比色传感阵列因其可同时区分多目标物,已在区分复杂样品中获得广泛应用,为本文构建比色阵列区分茶叶提供了理论基础。
②实验基础
成功合成Fe-Cu-Zn MOF后,对其进行了表征。图4是ZIF-8、Cu-ZIF-8、Fe-ZIF-8和Fe/Cu-ZIF-8的X射线衍射图,从图中看出,金属离子的掺杂并不改变MOF的晶面结构。图5是ZIF-8、Cu-ZIF-8、Fe-ZIF-8和Fe-Cu-Zn MOF的SEM图,从图中可以看出加入不同的金属离子后,MOF的表面结构没有发生变化,均为菱形十二面体结构。ZIF-8、Cu-ZIF-8、Fe-ZIF-8和Fe-Cu-Zn MOF的电位图(图6)表面,加入不同金属离子后的电位与不加的相比,Zeta电位均增加,进一步证明了材料的成功合成。
本项目的实验方案是在老师的指导下以及总结前期资料的基础上形成的一种技术方案,项目涉及的材料制备、PCA(主成分分析)实验以及HCA(层次聚类分析)实验,方法成熟可靠,能够顺利实施。实验室配备有项目实施所需的实验场地和仪器设备,硬件实验条件完备。团队成员已经过专业的系统学习,专业知识扎实,且对此项目兴趣浓厚,在老师的指导下能够顺利完成本项目。但是团队成员在理论分析方面还有所欠缺,希望在老师的指导下团队成员能够克服这方面的困难,以顺利完成本项目工作。

经费预算

开支科目 预算经费(元) 主要用途 阶段下达经费计划(元)
前半阶段 后半阶段
预算经费总额 10500.00 6500.00 4000.00
1. 业务费 6500.00 4000.00 2500.00
(1)计算、分析、测试费 4000.00 红外、电镜等测试与分析费用 3000.00 1000.00
(2)能源动力费 0.00 0.00 0.00
(3)会议、差旅费 0.00 0.00 0.00
(4)文献检索费 0.00 0.00 0.00
(5)论文出版费 2500.00 论文出版、资料购买/印刷、专利申请等费用 1000.00 1500.00
2. 仪器设备购置费 0.00 0.00 0.00
3. 实验装置试制费 0.00 0.00 0.00
4. 材料费 4000.00 化学药品实验耗材购置费 2500.00 1500.00
结束